ГОСТ 31610.20-2-2017 Взрывоопасные среды. Часть 20-2. Характеристики материалов. Методы испытаний горючей пыли
ГОСТ
Скачать ГОСТ в PDF или DOC бесплатно
Основная информация
Обозначение:
ГОСТ 31610.20-2-2017
Статус:
Действует
Тип:
ГОСТ
Название русское:
Взрывоопасные среды. Часть 20-2. Характеристики материалов. Методы испытаний горючей пыли
Название английское:
Explosive atmospheres. Part 20-2. Material characteristics. Combustible dusts test methods
Даты и сроки
Дата регистрации:
11-30-17
Дата издания:
11-21-18
Дата введения в действие:
06-01-19
Дата завершения срока действия:
-
Применение и описание
Область и условия применения:
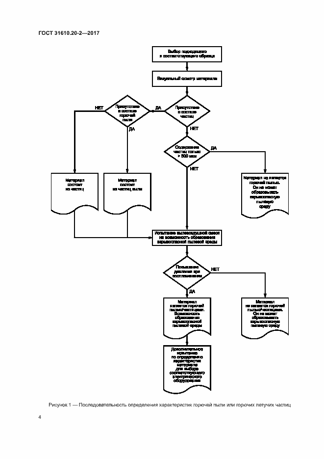
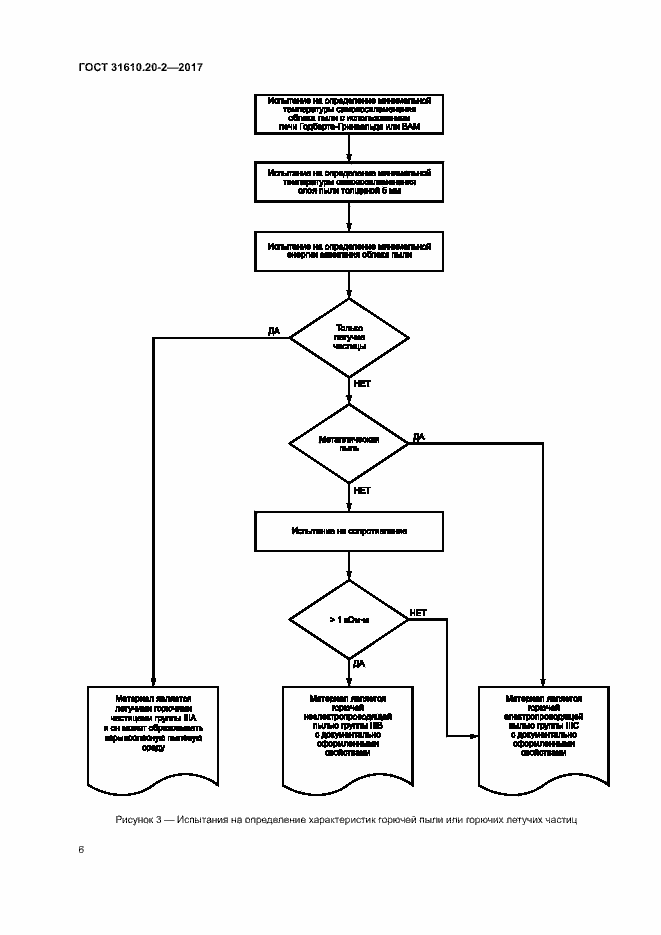
Настоящий стандарт устанавливает методы испытаний для определения горючей пыли и слоев горючей пыли для классификации зон, где могут присутствовать подобные материалы, чтобы правильно осуществить выбор и монтаж электрического и механического оборудования для применения в присутствии горючей пыли
Связи и замены
Заменяющий:
-
Описание стандарта
ГОСТ 31610.20-2-2017 Взрывоопасные среды. Часть 20-2. Характеристики материалов. Методы испытаний горючей пыли
Страницы стандарта









































Приложение №1: Поправка к ГОСТ 31610.20-2-2017 Обозначение: Поправка к ГОСТ 31610.20-2-2017 Дата введения в действие: 15.04.2020
