ГОСТ Р МЭК 60079-17-2010 Взрывоопасные среды. Часть 17. Проверка и техническое обслуживание электроустановок
ГОСТ Р МЭК
Скачать ГОСТ в PDF или DOC бесплатно
Основная информация
Обозначение:
ГОСТ Р МЭК 60079-17-2010
Статус:
Отменен
Тип:
ГОСТ Р МЭК
Название русское:
Взрывоопасные среды. Часть 17. Проверка и техническое обслуживание электроустановок
Название английское:
Explosive atmospheres. Part 17. Electrical installations inspection and maintenance
Даты и сроки
Дата издания:
06-14-11
Дата введения в действие:
07-01-11
Дата завершения срока действия:
02-15-13
Применение и описание
Область и условия применения:
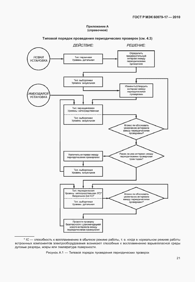
Настоящий стандарт устанавливает требования к проверкам и обслуживанию электроустановок во взрывоопасных средах, где опасность взрыва связана с присутствием горючих газов, паров, аэрозолей, пыли, волокон или взвешенных частиц. Настоящий стандарт не включает: - другие основные требования к монтажу и проверке электроустановок; - проверку электрооборудования; - ремонт и восстановление взрывозащищенного оборудования по МЭК 60079-19. Требования настоящего стандарта дополняют требования МЭК 60364-6. Настоящий стандарт применяется, когда опасность взрыва возникает вследствие присутствия смесей взрывоопасного газа или пыли с воздухом или слоев воспламеняемой пыли в нормальных атмосферных условиях. Настоящий стандарт не применяется для: - подземных выработок; - взрывоопасных сред, в которых опасность взрыва может возникнуть вследствие присутствия сложных смесей; - пыли взрывчатых веществ, для горения которых не требуется атмосферный кислород; - самовоспламеняющихся веществ
Связи и замены
Заменяющий:
-
Изменения и переиздания
Список изменений:
№0 от (рег. ) «Текстовое изменение; Изменено заглавие»
Описание стандарта
ГОСТ Р МЭК 60079-17-2010 Взрывоопасные среды. Часть 17. Проверка и техническое обслуживание электроустановок
Страницы стандарта































