ГОСТ Р 52350.17-2006 Электрооборудование для взрывоопасных газовых сред. Часть 17. Проверка и техническое обслуживание электроустановок во взрывоопасных зонах (кроме подземных выработок)
ГОСТ Р
Скачать ГОСТ в PDF или DOC бесплатно
Основная информация
Обозначение:
ГОСТ Р 52350.17-2006
Статус:
Отменен
Тип:
ГОСТ Р
Название русское:
Электрооборудование для взрывоопасных газовых сред. Часть 17. Проверка и техническое обслуживание электроустановок во взрывоопасных зонах (кроме подземных выработок)
Название английское:
Electrical apparatus for explosive gas atmospheres. Part 17. Inspection and maintenance of electrical installations in hazardous areas (other than mines)
Даты и сроки
Дата издания:
12-12-06
Дата введения в действие:
07-01-07
Дата завершения срока действия:
02-15-14
Применение и описание
Область и условия применения:
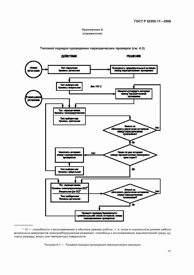
Настоящий стандарт устанавливает требования к проверкам и обслуживанию электроустановок во взрывоопасных зонах. Эти требования не распространяются на электрооборудование группы 1 (применяемое в подземных выработках, опасных по рудничному газу)
Связи и замены
Заменяющий:
-
Изменения и переиздания
Список изменений:
№0 от (рег. ) «Текстовое изменение; Изменено заглавие»
Описание стандарта
ГОСТ Р 52350.17-2006 Электрооборудование для взрывоопасных газовых сред. Часть 17. Проверка и техническое обслуживание электроустановок во взрывоопасных зонах (кроме подземных выработок)
Страницы стандарта























