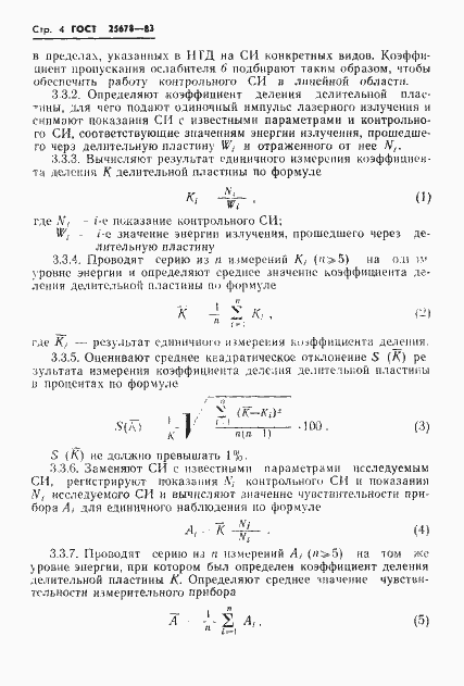
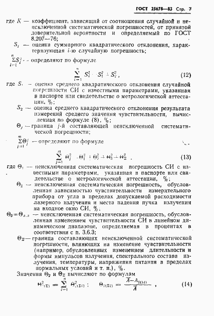
ГОСТ 25678-83 Средства измерений энергии импульсного лазерного излучения. Виды. Основные параметры. Методы измерений основных параметров
ГОСТ
Скачать ГОСТ в PDF или DOC бесплатно
Основная информация
Обозначение:
ГОСТ 25678-83
Статус:
Утратил силу в РФ
Тип:
ГОСТ
Название русское:
Средства измерений энергии импульсного лазерного излучения. Виды. Основные параметры. Методы измерений основных параметров
Название английское:
Instruments for measurements of pulse laser energy. Types. Basic parameters. Methods for measurement of basic parameters
Даты и сроки
Дата издания:
06-29-83
Дата введения в действие:
06-30-84
Дата завершения срока действия:
01-01-09
Применение и описание
Область и условия применения:
Настоящий стандарт распространяется на средства измерений энергии однократных импульсов лазерного излучения и устанавливает их виды, основные параметры и методы измерений основных параметров при изменении параметров исследуемого излучения в пределах: 0,4-2; 10,6 мкм - рабочие длины воли; 10 в ст. минус 10 - 500 Дж - диапазон значений энергии излучения; 10 в ст. минус 9 - 1 с - длительность импульса излучения.Стандарт не распространяется на измерительные импульсные лазеры
Связи и замены
Заменяющий:
-
Изменения и переиздания
Список изменений:
№0 от (рег. ) «Поправка к изменению»
Описание стандарта
ГОСТ 25678-83 Средства измерений энергии импульсного лазерного излучения. Виды. Основные параметры. Методы измерений основных параметров
Страницы стандарта











