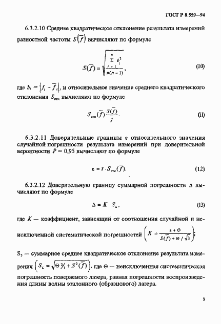
ГОСТ Р 8.559-94 Государственная система обеспечения единства измерений. Лазеры измерительные. Методика поверки
ГОСТ Р
Скачать ГОСТ в PDF или DOC бесплатно
Основная информация
Обозначение:
ГОСТ Р 8.559-94
Статус:
Действует
Тип:
ГОСТ Р
Название русское:
Государственная система обеспечения единства измерений. Лазеры измерительные. Методика поверки
Название английское:
State system for ensuring the uniformity of measurements. Measuring lasers. Method for verification
Даты и сроки
Дата издания:
02-01-95
Дата введения в действие:
01-01-96
Дата завершения срока действия:
-
Применение и описание
Область и условия применения:
Настоящий стандарт распространяется на лазеры непрерывного излучения и устанавливает методику первичной и периодической поверок
Связи и замены
Заменяющий:
-
Описание стандарта
ГОСТ Р 8.559-94 Государственная система обеспечения единства измерений. Лазеры измерительные. Методика поверки
Страницы стандарта














