ГОСТ Р 55949-2014 Телекоммуникации. Нормы на параметры интерфейсов систем электропитания. Интерфейс переменного тока
ГОСТ Р
Скачать ГОСТ в PDF или DOC бесплатно
Основная информация
Обозначение:
ГОСТ Р 55949-2014
Статус:
Действует
Тип:
ГОСТ Р
Название русское:
Телекоммуникации. Нормы на параметры интерфейсов систем электропитания. Интерфейс переменного тока
Название английское:
Power supply interface at the input to telecommunications equipment. Operated by alternating current (ac)
Даты и сроки
Дата издания:
04-14-20
Дата введения в действие:
01-01-15
Дата завершения срока действия:
-
Применение и описание
Область и условия применения:
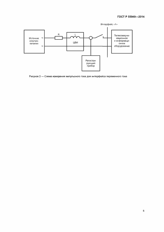
Стандарт устанавливает требования для: - параметров источника напряжения переменного тока, полученного путем преобразования напряжения источников постоянного тока; - входных параметров телекоммуникационного и информационного оборудования, предназначенного для питания переменным током от таких источников (не от промышленной сети общего пользования). Стандарт обеспечивает совместимость между оборудованием электропитания и питаемым телекоммуникационным и информационным оборудованием, а также между различными видами оборудования и системными блоками, подключенными к общему источнику электропитания. Интерфейс электропитания, интерфейс «A» на рисунке 1, является физическими точками, для которых установлены все требования. Эти точки расположены между системой электропитания и питаемым оборудованием. Требования к интерфейсу «A» распространяются на: - оборудование электропитания или электропитающие установки телекоммуникационных центров; - вход электропитания телекоммуникационного и информационного оборудования, установленного в телекоммуникационных центрах; - телекоммуникационное и информационное оборудование, установленное в помещении пользователей (вне телекоммуникационных центров), интерфейс электропитания которого также используется оборудованием, рассчитанным на электропитание от источника с параметрами, предъявляемыми к интерфейсу «A». Примеры расположения интерфейса «A» приведены в приложении Б
Связи и замены
Заменяющий:
-
Описание стандарта
ГОСТ Р 55949-2014 Телекоммуникации. Нормы на параметры интерфейсов систем электропитания. Интерфейс переменного тока
Страницы стандарта











