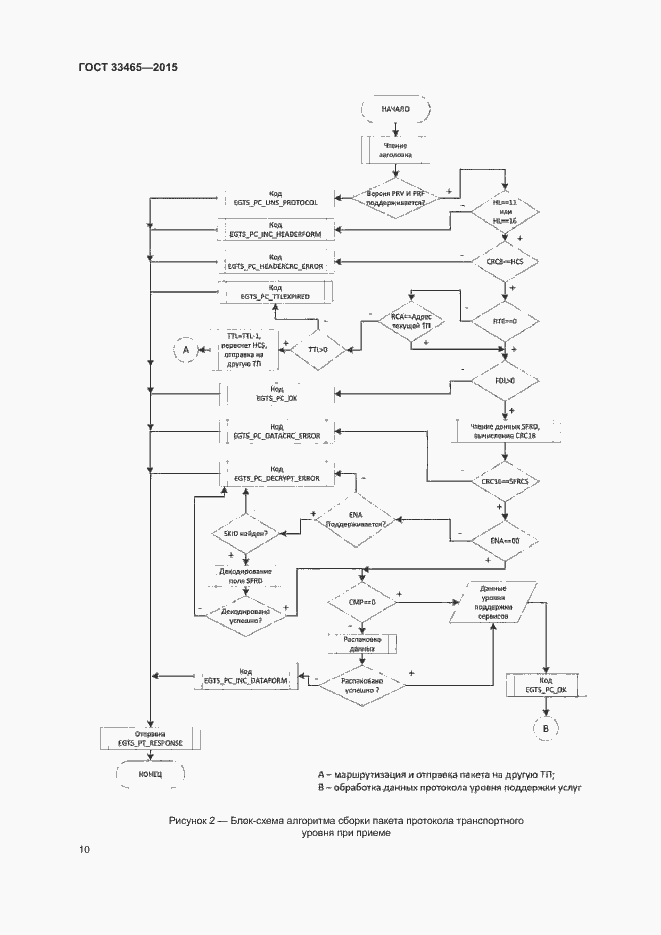
ГОСТ 33465-2015 Глобальная навигационная спутниковая система. Система экстренного реагирования при авариях. Протокол обмена данными устройства/системы вызова экстренных оперативных служб с инфраструктурой системы экстренного реагирования при авариях
ГОСТ
Скачать ГОСТ в PDF или DOC бесплатно
Основная информация
Обозначение:
ГОСТ 33465-2015
Статус:
Действует
Тип:
ГОСТ
Название русское:
Глобальная навигационная спутниковая система. Система экстренного реагирования при авариях. Протокол обмена данными устройства/системы вызова экстренных оперативных служб с инфраструктурой системы экстренного реагирования при авариях
Название английское:
Global navigation satellite system. Road accident emergency response system. Data exchange protocol between In-Vehicle Emergency Call Device/System and Emergency Response System Infrastructure
Даты и сроки
Дата регистрации:
11-12-15
Дата издания:
08-06-20
Дата введения в действие:
01-01-17
Дата завершения срока действия:
01-01-28
Применение и описание
Область и условия применения:
Настоящий стандарт распространяется на устройства и системы вызова экстренных оперативных служб, предназначенные для установки на колесные транспортные средства категорий M и N в соответствии с требованиями технического регламента. Настоящий стандарт устанавливает требования к протоколам обмена данными между устройством/системой вызова экстренных оперативных служб и инфраструктурой системы вызова экстренных оперативных служб
Связи и замены
Заменяющий:
ГОСТ 33465-2023
Описание стандарта
ГОСТ 33465-2015 Глобальная навигационная спутниковая система. Система экстренного реагирования при авариях. Протокол обмена данными устройства/системы вызова экстренных оперативных служб с инфраструктурой системы экстренного реагирования при авариях
Страницы стандарта





































































Приложение №1: Поправка к ГОСТ 33465-2015 Обозначение: Поправка к ГОСТ 33465-2015 Дата введения в действие: 12.02.2020
