ГОСТ Р ИСО 17261-2014 Интеллектуальные транспортные системы. Автоматическая идентификация транспортных средств и оборудования. Архитектура и терминология в секторе интермодальных грузовых перевозок
ГОСТ Р ИСО
Скачать ГОСТ в PDF или DOC бесплатно
Основная информация
Обозначение:
ГОСТ Р ИСО 17261-2014
Статус:
Действует
Тип:
ГОСТ Р ИСО
Название русское:
Интеллектуальные транспортные системы. Автоматическая идентификация транспортных средств и оборудования. Архитектура и терминология в секторе интермодальных грузовых перевозок
Название английское:
Intelligent transport systems. Automatic vehicle and equipment identification. Intermodal goods transport architecture and terminology
Даты и сроки
Дата издания:
11-24-20
Дата введения в действие:
05-01-15
Дата завершения срока действия:
-
Применение и описание
Область и условия применения:
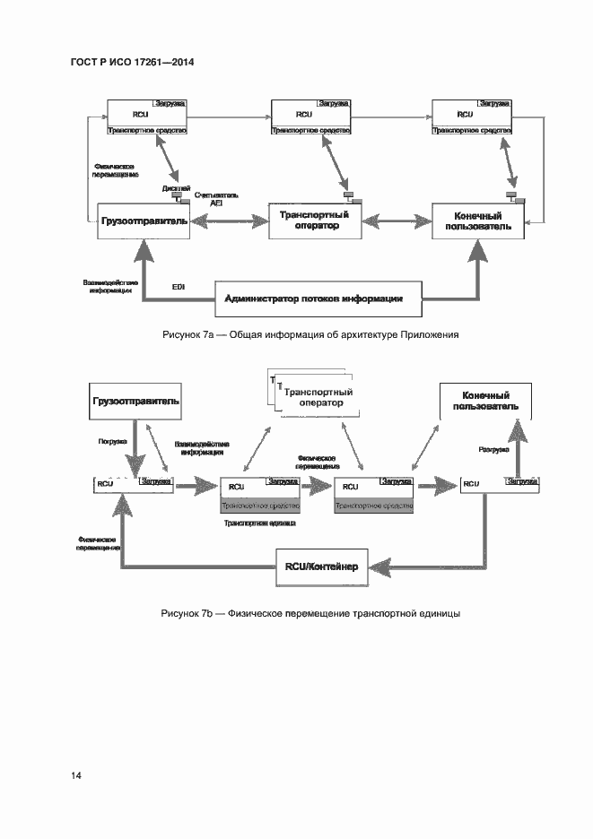
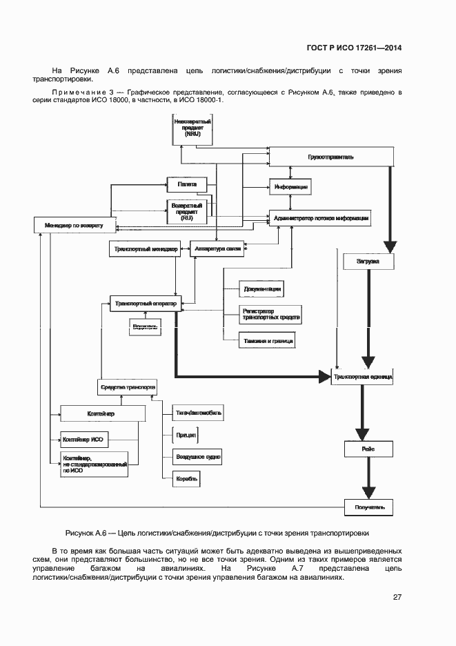
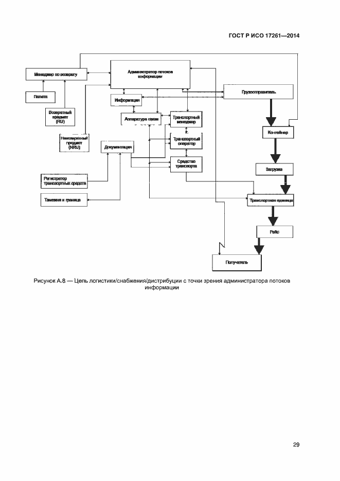
Настоящий стандарт распространяется на концептуальную и логическую архитектуру для автоматической идентификации транспортных средств и оборудования (AVI/AEI) и поддерживающие ее сервисы в интермодальной/мультимодальной среде. В настоящем стандарте представлен наивысший уровень видения интермодальной и мультимодальной архитектуры AEI и описаны ключевые подсистемы, связанные с ними интерфейсы и взаимосвязи, а также способ, с помощью которого их встраивают в расширенные функции системы, такие как менеджмент, безопасность и информационный поток. Настоящий стандарт также предназначен быть дополняющим и совместимым с деятельностью ТК ИСО 104 Грузовые контейнеры. Стандарт не распространяется на радиоинтерфейс, а также любые аспекты внедрения, устанавливая требования только к базовой архитектуре. Другие стандарты данной серии определяют структуру данных AVI/AEI в целом и в специальных секторах применения
Связи и замены
Заменяющий:
-
Описание стандарта
ГОСТ Р ИСО 17261-2014 Интеллектуальные транспортные системы. Автоматическая идентификация транспортных средств и оборудования. Архитектура и терминология в секторе интермодальных грузовых перевозок
Страницы стандарта



































