ГОСТ Р 56361-2015 Глобальная навигационная спутниковая система. Аппаратура спутниковой навигации для оснащения колесных транспортных средств категории N, используемых для перевозки опасных, специальных, тяжеловесных и (или) крупногабаритных грузов, твердых бытовых отходов и мусора. Общие технические требования
ГОСТ Р
Скачать ГОСТ в PDF или DOC бесплатно
Основная информация
Обозначение:
ГОСТ Р 56361-2015
Статус:
Отменен
Тип:
ГОСТ Р
Название русское:
Глобальная навигационная спутниковая система. Аппаратура спутниковой навигации для оснащения колесных транспортных средств категории N, используемых для перевозки опасных, специальных, тяжеловесных и (или) крупногабаритных грузов, твердых бытовых отходов и мусора. Общие технические требования
Название английское:
Global navigation satellite system. Satellite navigation equipment to equip wheeled vehicles of category N used for transportation of dangerous, special, heavy cargoes, solid waste and garbage. General technical requirements
Даты и сроки
Дата издания:
07-17-15
Дата введения в действие:
07-01-15
Дата завершения срока действия:
06-01-17
Применение и описание
Область и условия применения:
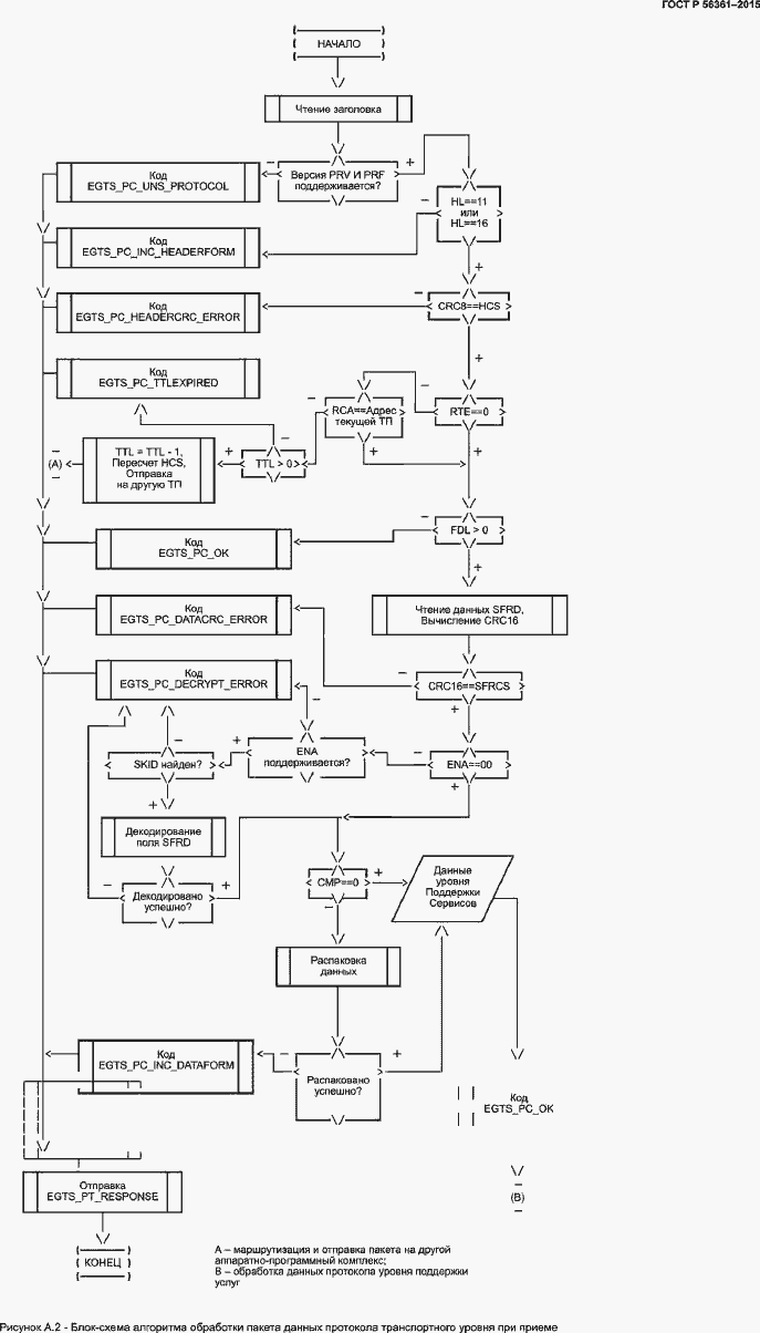
Настоящий стандарт распространяется на аппаратуру спутниковой навигации, предназначенную для оснащения колесных транспортных средств категории N, используемых для перевозки опасных, специальных, тяжеловесных и (или) крупногабаритных грузов, твердых бытовых отходов и мусора, и устанавливает общие технические требования к указанной аппаратуре
Связи и замены
Заменяющий:
-
Изменения и переиздания
Список изменений:
№0 от (рег. ) «Текстовое изменение; Изменено заглавие»
Описание стандарта
ГОСТ Р 56361-2015 Глобальная навигационная спутниковая система. Аппаратура спутниковой навигации для оснащения колесных транспортных средств категории N, используемых для перевозки опасных, специальных, тяжеловесных и (или) крупногабаритных грузов, твердых бытовых отходов и мусора. Общие технические требования
Страницы стандарта










































































