ГОСТ 30804.3.2-2013 Совместимость технических средств электромагнитная. Эмиссия гармонических составляющих тока техническими средствами с потребляемым током не более 16 А (в одной фазе). Нормы и методы испытаний
ГОСТ
Скачать ГОСТ в PDF или DOC бесплатно
Основная информация
Обозначение:
ГОСТ 30804.3.2-2013
Статус:
Утратил силу в РФ
Тип:
ГОСТ
Название русское:
Совместимость технических средств электромагнитная. Эмиссия гармонических составляющих тока техническими средствами с потребляемым током не более 16 А (в одной фазе). Нормы и методы испытаний
Название английское:
Еlectromagnetic compatibility of technical equipment. Harmonic current emissions (equipment input current <= 16 A per phase). Limits and test methods
Даты и сроки
Дата регистрации:
06-07-13
Дата издания:
10-15-20
Дата введения в действие:
01-01-14
Дата завершения срока действия:
07-01-23
Применение и описание
Область и условия применения:
Настоящий стандарт предназначен для применения при ограничении гармонических составляющих тока, инжектируемых в низковольтные распределительные электрические сети
Связи и замены
Заменяющий:
-
Описание стандарта
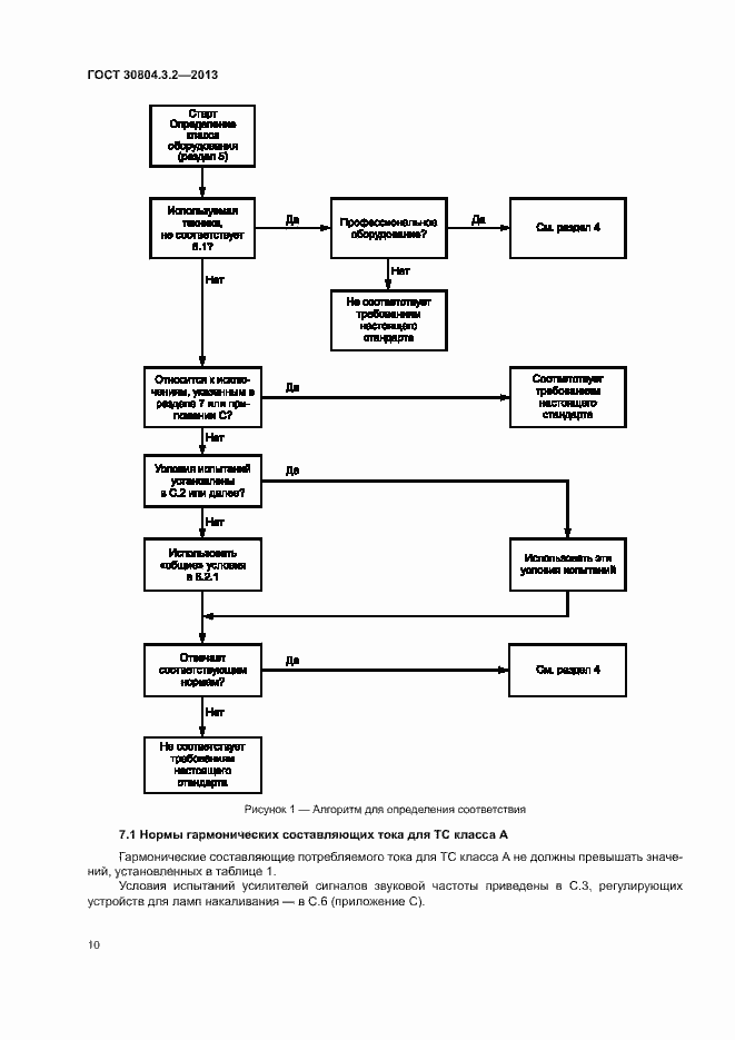
ГОСТ 30804.3.2-2013 Совместимость технических средств электромагнитная. Эмиссия гармонических составляющих тока техническими средствами с потребляемым током не более 16 А (в одной фазе). Нормы и методы испытаний
Страницы стандарта






























