ГОСТ 30805.14.1-2013 Совместимость технических средств электромагнитная. Бытовые приборы, электрические инструменты и аналогичные устройства. Радиопомехи индустриальные. Нормы и методы измерений
ГОСТ
Скачать ГОСТ в PDF или DOC бесплатно
Основная информация
Обозначение:
ГОСТ 30805.14.1-2013
Статус:
Действует
Тип:
ГОСТ
Название русское:
Совместимость технических средств электромагнитная. Бытовые приборы, электрические инструменты и аналогичные устройства. Радиопомехи индустриальные. Нормы и методы измерений
Название английское:
Electromagnetic compatibility of technical equipment. Household appliances, electric tools and similar apparatus. Radio disturbance. Limits and methods of measurement
Даты и сроки
Дата регистрации:
03-25-13
Дата издания:
06-25-20
Дата введения в действие:
01-01-14
Дата завершения срока действия:
-
Применение и описание
Область и условия применения:
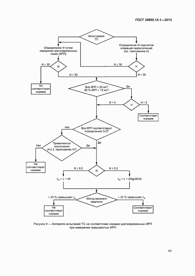
Настоящий стандарт устанавливает допустимые значения и методы измерения индустриальных радиопомех (ИРП), создаваемых устройствами и оборудованием, основные функции которых выполняются с помощью двигателей или переключающих либо регулирующих устройств, при условии, что радиочастотная энергия не создается специально или не используется для освещения
Связи и замены
Заменяющий:
-
Описание стандарта
ГОСТ 30805.14.1-2013 Совместимость технических средств электромагнитная. Бытовые приборы, электрические инструменты и аналогичные устройства. Радиопомехи индустриальные. Нормы и методы измерений
Страницы стандарта
























































