ГОСТ CISPR 14-1-2015 Электромагнитная совместимость. Требования для бытовых приборов, электрических инструментов и аналогичных аппаратов. Часть 1. Электромагнитная эмиссия
Прочее...
Скачать ГОСТ в PDF или DOC бесплатно
Основная информация
Обозначение:
ГОСТ CISPR 14-1-2015
Статус:
Действует
Тип:
Прочее...
Название русское:
Электромагнитная совместимость. Требования для бытовых приборов, электрических инструментов и аналогичных аппаратов. Часть 1. Электромагнитная эмиссия
Название английское:
Electromagnetic compatibility. Requirements for household appliances, electric tools and similar apparatus. Part 1. Emission
Даты и сроки
Дата регистрации:
07-22-15
Дата издания:
06-16-20
Дата введения в действие:
03-01-16
Дата завершения срока действия:
-
Применение и описание
Область и условия применения:
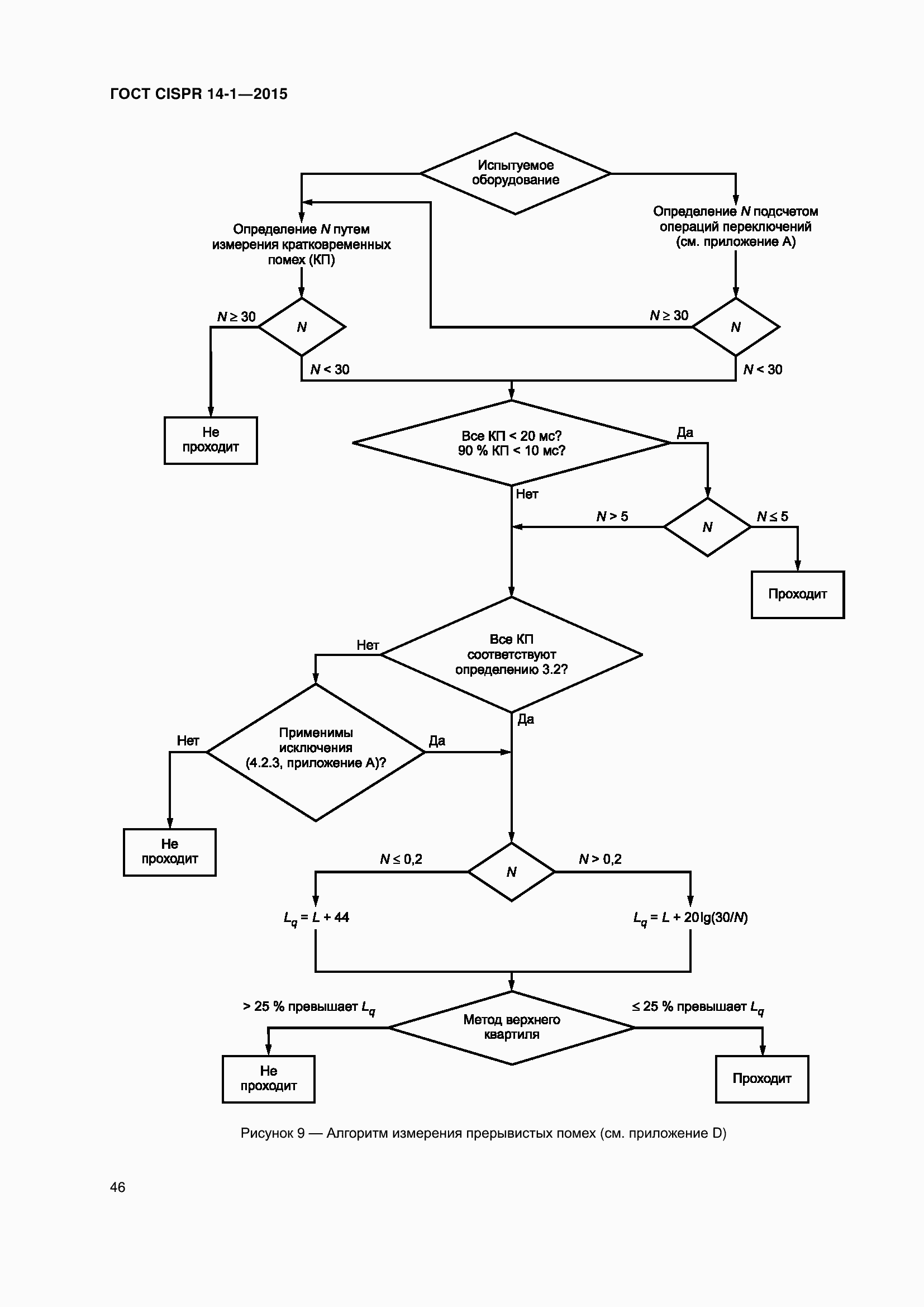
Настоящий стандарт применяют к кондукции и излучению радиочастотных помех приборами, основные функции которых выполняются с помощью двигателей или переключающих либо регулирующих устройств, или радиочастотных генераторов, применяемых в индукционных кухонных приборах. Стандарт распространяется на такое оборудование, как бытовые электрические приборы, электрические инструменты, регулирующие (управляющие) устройства на полупроводниковых приборах, электромедицинские аппараты с приводом от электродвигателя, электрические/электронные игрушки, аппараты автоматической расфасовки, а также кино- и диапроекторы. Стандарт распространяется на приборы с питанием от сети и от батарей. Настоящий стандарт распространяется также на отдельные части вышеуказанного оборудования, такие как электродвигатели и переключающие устройства, например силовые или защитные реле, однако требования электромагнитной эмиссии к ним не применяют, если это не указано в настоящем стандарте
Связи и замены
Заменяющий:
-
Описание стандарта
ГОСТ CISPR 14-1-2015 Электромагнитная совместимость. Требования для бытовых приборов, электрических инструментов и аналогичных аппаратов. Часть 1. Электромагнитная эмиссия
Страницы стандарта



































































Приложение №1: Поправка к ГОСТ CISPR 14-1-2015 Обозначение: Поправка к ГОСТ CISPR 14-1-2015 Дата введения в действие: 28.07.2022
