ГОСТ Р 52459.4-2009 Совместимость технических средств электромагнитная. Технические средства радиосвязи. Часть 4. Частные требования к радиооборудованию станций фиксированной службы и вспомогательному оборудованию
ГОСТ Р
Скачать ГОСТ в PDF или DOC бесплатно
Основная информация
Обозначение:
ГОСТ Р 52459.4-2009
Статус:
Действует
Тип:
ГОСТ Р
Название русское:
Совместимость технических средств электромагнитная. Технические средства радиосвязи. Часть 4. Частные требования к радиооборудованию станций фиксированной службы и вспомогательному оборудованию
Название английское:
Еlectromagnetic compatibility of technical equipment. Radio communication equipment. Part 4. Specific requirements for radio equipment of fixed service stations and ancillary equipment
Даты и сроки
Дата издания:
09-28-20
Дата введения в действие:
01-01-10
Дата завершения срока действия:
-
Применение и описание
Область и условия применения:
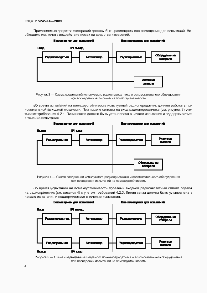
Настоящий стандарт, совместно с ГОСТ Р 52459.1, устанавливает требования электромагнитной совместимости к радиооборудованию станций фиксированной службы, применяемых в составе систем вида «точка – точка» и «точка – группа точек» (радиопередатчикам, радиоприемникам, модуляторам, демодуляторам, коммутаторам обработки и защиты, радиочастотным фильтрам) и связанному с ними вспомогательному оборудованию, а также соответствующие методы испытаний. Требования настоящего стандарта распространяются также на устройства мультиплексирования и демультиплексирования, если они являются частью радиопередатчика и /или радиоприемника. Настоящий стандарт устанавливает условия испытаний, оценку качества функционирования и критерии качества функционирования аналогового и цифрового радиооборудования станций фиксированной службы и вспомогательного оборудования. Настоящий стандарт не устанавливает требований, относящихся к антенному порту радиооборудования станций фиксированной службы
Связи и замены
Заменяющий:
-
Описание стандарта
ГОСТ Р 52459.4-2009 Совместимость технических средств электромагнитная. Технические средства радиосвязи. Часть 4. Частные требования к радиооборудованию станций фиксированной службы и вспомогательному оборудованию
Страницы стандарта






















