ГОСТ IEC 61000-3-2-2017 Электромагнитная совместимость (ЭМС). Часть 3-2. Нормы. Нормы эмиссии гармонических составляющих тока (оборудование с входным током не более 16 А в одной фазе)
ГОСТ МЭК
Скачать ГОСТ в PDF или DOC бесплатно
Основная информация
Обозначение:
ГОСТ IEC 61000-3-2-2017
Статус:
Заменен
Тип:
ГОСТ МЭК
Название русское:
Электромагнитная совместимость (ЭМС). Часть 3-2. Нормы. Нормы эмиссии гармонических составляющих тока (оборудование с входным током не более 16 А в одной фазе)
Название английское:
Electromagnetic compatibility (EMC). Part 3-2. Limits. Limits for harmonic current emissions (equipment input current 16 A per phase)
Даты и сроки
Дата регистрации:
12-12-17
Дата издания:
06-25-20
Дата введения в действие:
12-01-18
Дата завершения срока действия:
07-01-23
Применение и описание
Область и условия применения:
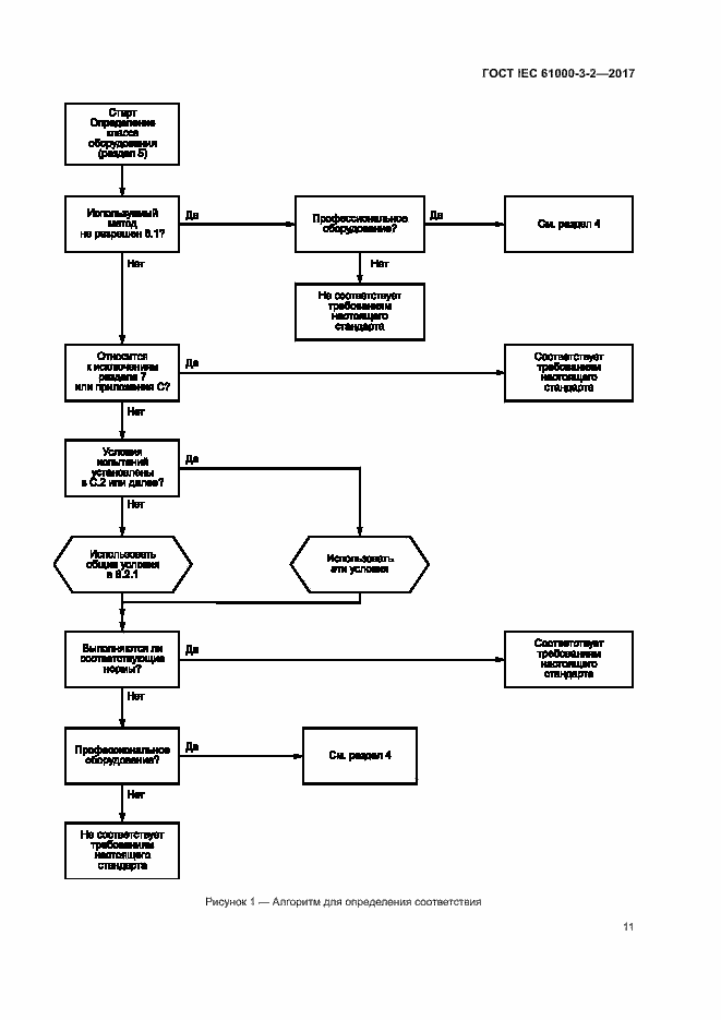
Настоящий стандарт рассматривает ограничение гармонических составляющих тока, инжектируемых в общественную систему электроснабжения. Он определяет нормы гармонических составляющих входного тока, которые могут создаваться оборудованием, испытанным в определенных условиях. Гармонические составляющие измеряют в соответствии с приложениями А и В. Настоящий стандарт применим к электрическому и электронному оборудованию, имеющему входной ток не более 16 А в одной фазе и предназначенному для подключения к общественным низковольтным распределительным системам. Оборудование дуговой сварки с входным током не более 16 А в одной фазе, которое не является профессиональным оборудованием, подпадает под действие настоящего стандарта. Оборудование для дуговой сварки, предназначенное для профессионального использования, как указано в IEC 60974-1, исключается из настоящего стандарта и может подвергаться ограничениям по установке, как указано в IEC/TR 61000-3-4 или IEC 61000-3-12. Испытания в соответствии с настоящим стандартом являются типовыми
Связи и замены
Заменяющий:
ГОСТ IEC 61000-3-2-2021
Описание стандарта
ГОСТ IEC 61000-3-2-2017 Электромагнитная совместимость (ЭМС). Часть 3-2. Нормы. Нормы эмиссии гармонических составляющих тока (оборудование с входным током не более 16 А в одной фазе)
Страницы стандарта






























