ГОСТ IEC/TS 61000-1-2-2015 Электромагнитная совместимость (ЭМС). Часть 1-2. Общие положения. Методология достижения функциональной безопасности электрических и электронных систем, включая оборудование, в отношении электромагнитных помех
ГОСТ Р МЭК/ТС
Скачать ГОСТ в PDF или DOC бесплатно
Основная информация
Обозначение:
ГОСТ IEC/TS 61000-1-2-2015
Статус:
Действует
Тип:
ГОСТ Р МЭК/ТС
Название русское:
Электромагнитная совместимость (ЭМС). Часть 1-2. Общие положения. Методология достижения функциональной безопасности электрических и электронных систем, включая оборудование, в отношении электромагнитных помех
Название английское:
Electromagnetic compatibility (EMC). Part 1-2. General. Methodology for the achievement of functional safety of electrical and electronic systems including equipment with regard to electromagnetic phenomena
Даты и сроки
Дата регистрации:
07-22-15
Дата издания:
06-25-20
Дата введения в действие:
07-01-16
Применение и описание
Область и условия применения:
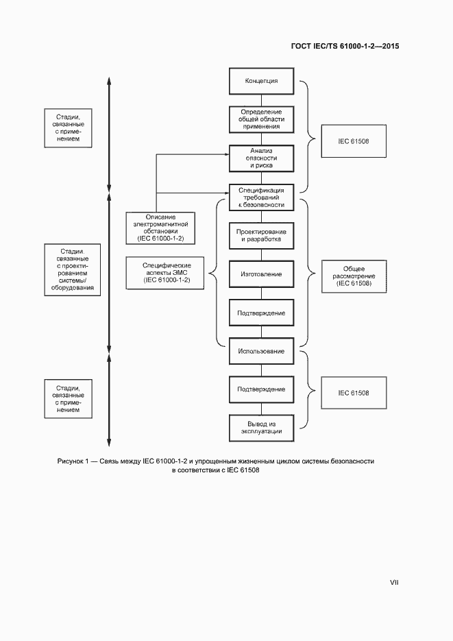
Настоящий стандарт устанавливает методологию достижения функциональной безопасности электрических и электронных систем и установок, установленных и используемых при рабочих условиях, только в отношении электромагнитных явлений. Эта методология включает в себя влияние электромагнитных явлений на оборудование, используемое в таких системах и установках. Настоящий стандарт: a) применяется к системам, связанным с безопасностью, включающим в себя электрическое/электронное/программируемое электронное оборудование; b) рассматривает влияние электромагнитной обстановки на системы, связанные с безопасностью; он предназначен для разработчиков, производителей и монтажников систем, связанных с безопасностью, и может использоваться техническим комитетами IEC в качестве руководства; c) не касается непосредственных опасностей электромагнитных полей для живых организмов, а также не касается безопасности, связанной с разрушением изоляции или других механизмов, вследствие чего человек может подвергнуться опасному воздействию электрического тока
Описание стандарта
ГОСТ IEC/TS 61000-1-2-2015 Электромагнитная совместимость (ЭМС). Часть 1-2. Общие положения. Методология достижения функциональной безопасности электрических и электронных систем, включая оборудование, в отношении электромагнитных помех
Страницы стандарта












































































