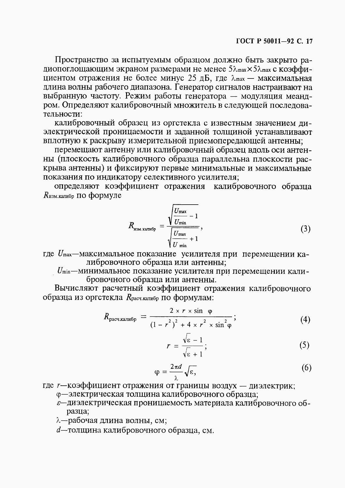
ГОСТ Р 50011-92 Совместимость технических средств электромагнитная. Поглотители электромагнитных волн для экранированных камер. Общие технические условия
ГОСТ Р
Скачать ГОСТ в PDF или DOC бесплатно
Основная информация
Обозначение:
ГОСТ Р 50011-92
Статус:
Действует
Тип:
ГОСТ Р
Название русское:
Совместимость технических средств электромагнитная. Поглотители электромагнитных волн для экранированных камер. Общие технические условия
Название английское:
Electromagnetic compatibility of technical means. Specification of electromagnetic waves absorber for shielded chambers
Даты и сроки
Дата издания:
01-01-95
Дата введения в действие:
01-01-93
Дата завершения срока действия:
-
Применение и описание
Область и условия применения:
Настоящий стандарт распространяется на поглотители электромагнитных волн (ПЭВ), применяемые для оснащения экранированных камер (ЭК) для обеспечения испытаний технических средств на электромагнитную совместимость в диапазоне частот 0,03 - 37,5 ГГц. Стандарт не распространяется на ПЭВ, применяемые для оснащения неотапливаемых и подвижных ЭК
Связи и замены
Заменяющий:
-
Описание стандарта
ГОСТ Р 50011-92 Совместимость технических средств электромагнитная. Поглотители электромагнитных волн для экранированных камер. Общие технические условия
Страницы стандарта






























