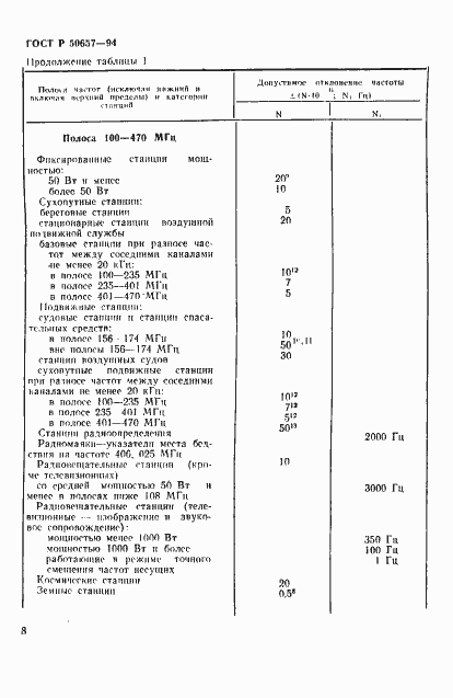
ГОСТ Р 50657-94 Совместимость радиоэлектронных средств электромагнитная. Устройства радиопередающие всех категорий и назначений народнохозяйственного применения. Требования к допустимым отклонениям частоты. Методы измерений и контроля
ГОСТ Р
Скачать ГОСТ в PDF или DOC бесплатно
Основная информация
Обозначение:
ГОСТ Р 50657-94
Статус:
Действует
Тип:
ГОСТ Р
Название русское:
Совместимость радиоэлектронных средств электромагнитная. Устройства радиопередающие всех категорий и назначений народнохозяйственного применения. Требования к допустимым отклонениям частоты. Методы измерений и контроля
Название английское:
Electromagnetic compatibility of radioelectronic equipment. Radio transmitting devices of all types and purposes for national economic use. Limits for frequency tolerances. Measuring and monitoring methods
Даты и сроки
Дата издания:
08-12-94
Дата введения в действие:
01-01-95
Дата завершения срока действия:
-
Применение и описание
Область и условия применения:
Настоящий стандарт распространяется на вновь разрабатываемые (модернизируемые) радиопередатчики и устанавливает требования к допустимым отклонениям частоты радиопередатчиков всех категорий и назначений. Настоящий стандарт является обязательным при стандартизации и сертификации радиопередатчиков в области электромагнитной совместимости
Связи и замены
Заменяющий:
-
Описание стандарта
ГОСТ Р 50657-94 Совместимость радиоэлектронных средств электромагнитная. Устройства радиопередающие всех категорий и назначений народнохозяйственного применения. Требования к допустимым отклонениям частоты. Методы измерений и контроля
Страницы стандарта

























