ГОСТ Р 51317.4.13-2006 Совместимость технических средств электромагнитная. Устойчивость к искажениям синусоидальности напряжения электропитания, включая передачу сигналов по электрическим сетям. Требования и методы испытаний
ГОСТ Р
Скачать ГОСТ в PDF или DOC бесплатно
Основная информация
Обозначение:
ГОСТ Р 51317.4.13-2006
Статус:
Отменен
Тип:
ГОСТ Р
Название русское:
Совместимость технических средств электромагнитная. Устойчивость к искажениям синусоидальности напряжения электропитания, включая передачу сигналов по электрическим сетям. Требования и методы испытаний
Название английское:
Electromagnetic compatibility of technical equipment. Immunity to non-sinusoidal distortion of supply voltage including mains signalling. Requirements and test methods
Даты и сроки
Дата издания:
03-01-07
Дата введения в действие:
07-01-07
Дата завершения срока действия:
01-01-14
Применение и описание
Область и условия применения:
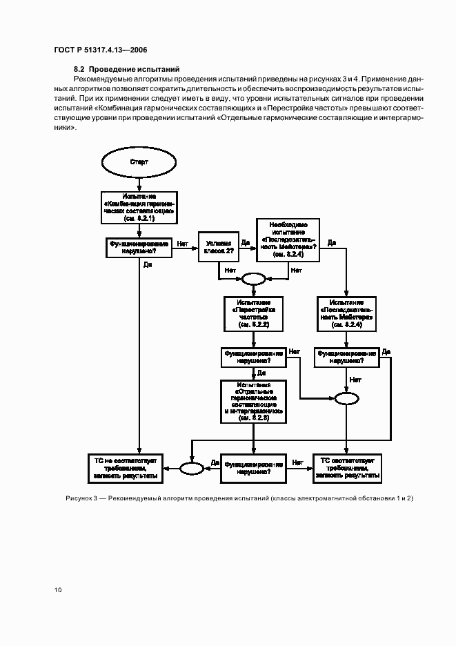
Настоящий стандарт устанавливает методы испытаний на помехоустойчивость и номенклатуру основных уровней испытательных сигналов на частотах не выше 2 кГц, рекомендуемых для электротехнических, электронных и радиоэлектронных изделий и оборудования с номинальным потребляемым током не более 16 А (в одной фазе), подключаемых к низковольтным системам электроснабжения, подвергающихся воздействию гармонических составляющих и интергармоник напряжения, а также сигналов, передаваемых по электрическим сетям. Стандарт не распространяется на технические средства, подключаемые к электрическим сетям частотой 162/3 или 400 Гц. Требования настоящего стандарта не распространяются на проверку надежности электрических компонентов (например конденсаторов, фильтров и т.д.). Настоящий стандарт также не распространяется на тепловые эффекты длительного действия (более 15 мин)
Связи и замены
Заменяющий:
-
Изменения и переиздания
Список изменений:
№0 от (рег. ) «Текстовое изменение; Изменено заглавие»
Описание стандарта
ГОСТ Р 51317.4.13-2006 Совместимость технических средств электромагнитная. Устойчивость к искажениям синусоидальности напряжения электропитания, включая передачу сигналов по электрическим сетям. Требования и методы испытаний
Страницы стандарта


























