ГОСТ IEC/TR 61000-3-7-2020 Электромагнитная совместимость (ЭМС). Часть 3-7. Нормы. Оценка норм электромагнитной эмиссии для подключения установок, создающих колебания напряжения, к системам электроснабжения среднего, высокого и сверхвысокого напряжения
Прочее...
Скачать ГОСТ в PDF или DOC бесплатно
Основная информация
Обозначение:
ГОСТ IEC/TR 61000-3-7-2020
Статус:
Действует
Тип:
Прочее...
Название русское:
Электромагнитная совместимость (ЭМС). Часть 3-7. Нормы. Оценка норм электромагнитной эмиссии для подключения установок, создающих колебания напряжения, к системам электроснабжения среднего, высокого и сверхвысокого напряжения
Название английское:
Electromagnetic compatibility (EMC). Part 3-7. Limits. Assessment of emission limits for the connection of fluctuating installations to MV, HV and EHV power systems
Даты и сроки
Дата регистрации:
04-30-20
Дата издания:
07-14-20
Дата введения в действие:
01-01-21
Дата завершения срока действия:
-
Применение и описание
Область и условия применения:
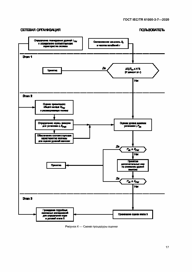
Настоящий стандарт представляет собой руководство в отношении принципов, которые могут быть применены в качестве основы для определения требований при подключении установок, создающих колебания напряжения, к системам электроснабжения среднего, высокого и сверхвысокого напряжения (на установки низкого напряжения распространяются другие документы IEC). Для целей настоящего стандарта установка, создающая колебания напряжения, означает установку (которая может представлять собой нагрузку или генератор), вызывающую фликер напряжения и/или быстрые изменения напряжения. Основная цель настоящего стандарта - обеспечить рекомендации сетевым организациям по инженерным применениям, которые будут способствовать надлежащему качеству обслуживания для всех подключенных пользователей. При рассмотрении установок настоящий стандарт не предназначен для замены стандартов, распространяющихся на оборудование, устанавливающих нормы эмиссии. В настоящем стандарте рассматривается распределение возможностей системы по поглощению помех. Стандарт не применяется при решении задач помехоподавления или увеличения пропускной способности системы
Связи и замены
Заменяющий:
-
Описание стандарта
ГОСТ IEC/TR 61000-3-7-2020 Электромагнитная совместимость (ЭМС). Часть 3-7. Нормы. Оценка норм электромагнитной эмиссии для подключения установок, создающих колебания напряжения, к системам электроснабжения среднего, высокого и сверхвысокого напряжения
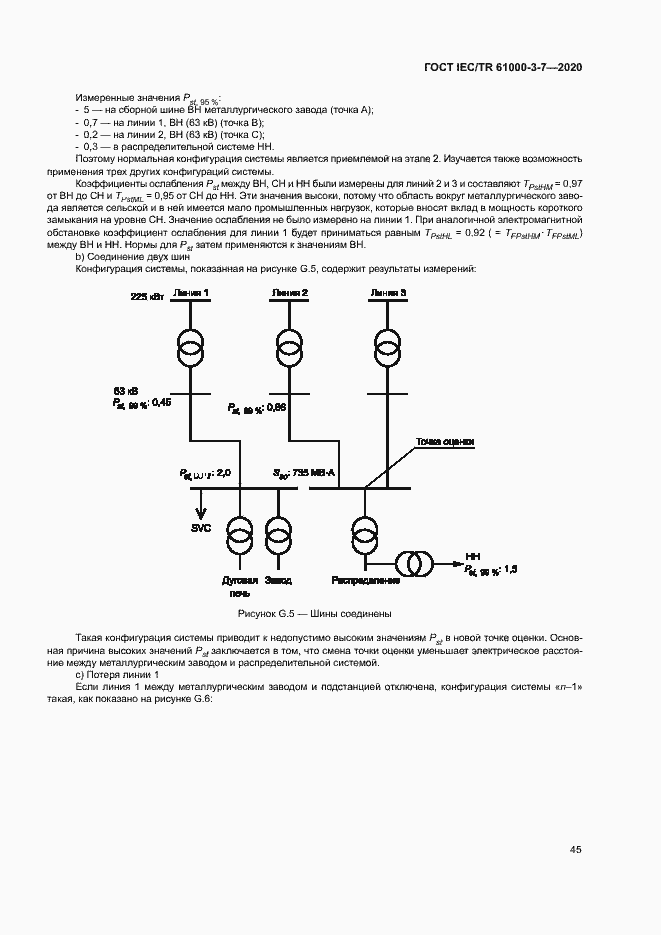
Страницы стандарта

























































