ГОСТ Р 52591-2006 Система передачи данных пользователя в цифровом телевизионном формате. Основные параметры
ГОСТ Р
Скачать ГОСТ в PDF или DOC бесплатно
Основная информация
Обозначение:
ГОСТ Р 52591-2006
Статус:
Действует
Тип:
ГОСТ Р
Название русское:
Система передачи данных пользователя в цифровом телевизионном формате. Основные параметры
Название английское:
Digital television format user`s data broadcasting system. Basic parameters
Даты и сроки
Дата издания:
08-07-20
Дата введения в действие:
01-01-07
Дата завершения срока действия:
-
Применение и описание
Область и условия применения:
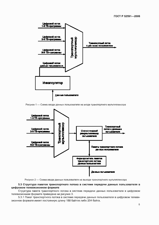
Настоящий стандарт распространяется на систему передачи данных пользователя по сети, совместимой со стандартами на цифровое телевизионное вещание. Стандарт применяют при организации сетей передачи данных пользователя по сетям цифрового телевизионного вещания
Связи и замены
Заменяющий:
-
Описание стандарта
ГОСТ Р 52591-2006 Система передачи данных пользователя в цифровом телевизионном формате. Основные параметры
Страницы стандарта














