ГОСТ Р 53556.2-2012 Звуковое вещание цифровое. Кодирование сигналов звукового вещания с сокращением избыточности для передачи по цифровым каналам связи. Часть 3 (MPEG–4 audio). Кодирование речевых сигналов с использованием гармонических векторов - HVXC
ГОСТ Р
Скачать ГОСТ в PDF или DOC бесплатно
Основная информация
Обозначение:
ГОСТ Р 53556.2-2012
Статус:
Действует
Тип:
ГОСТ Р
Название русское:
Звуковое вещание цифровое. Кодирование сигналов звукового вещания с сокращением избыточности для передачи по цифровым каналам связи. Часть 3 (MPEG–4 audio). Кодирование речевых сигналов с использованием гармонических векторов - HVXC
Название английское:
Sound broadcasting digital. Coding of signals of sound broadcasting with reduction of redundancy for transfer on digital communication channels. A part 3 (MPEG-4 audio). Harmonic Vector Excitation Coding
Даты и сроки
Дата издания:
09-30-20
Дата введения в действие:
09-01-13
Дата завершения срока действия:
-
Применение и описание
Область и условия применения:
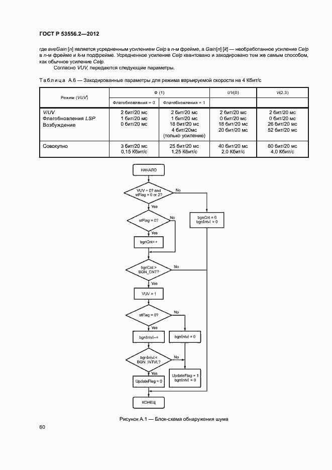
Параметрическое речевое кодирование MPEG-4 использует алгоритм гармонического кодирования с векторным возбуждением (HVXC), где используется гармоническое кодирование остаточных сигналов LPC для речевых сегментов и кодирование с векторным возбуждением (VXC) для неречевых сегментов. HVXC позволяет кодировать речевые сигналы на 2,0 Кбит/с и 4,0 Кбит/с масштабируемой схемой, где возможно декодирование потока 2,0 Кбит/с используя поток битов 2,0 Кбит/с и поток битов 4,0 Кбит/с. HVXC также обеспечивает кодирование потока битов с варьируемой битовой скоростью, где типичная средняя скорость передачи информации в битах составляет приблизительно 1,2 - 1,7 Кбит/с
Связи и замены
Заменяющий:
-
Описание стандарта
ГОСТ Р 53556.2-2012 Звуковое вещание цифровое. Кодирование сигналов звукового вещания с сокращением избыточности для передачи по цифровым каналам связи. Часть 3 (MPEG–4 audio). Кодирование речевых сигналов с использованием гармонических векторов - HVXC
Страницы стандарта








































































