ГОСТ Р 52023-2003 Сети распределительные систем кабельного телевидения. Основные параметры. Технические требования. Методы измерений и испытаний
ГОСТ Р
Скачать ГОСТ в PDF или DOC бесплатно
Основная информация
Обозначение:
ГОСТ Р 52023-2003
Статус:
Действует
Тип:
ГОСТ Р
Название русское:
Сети распределительные систем кабельного телевидения. Основные параметры. Технические требования. Методы измерений и испытаний
Название английское:
Distribution networks of cable TV systems. Basic parameters. Technical requirements. Measurement and test methods
Даты и сроки
Дата издания:
11-23-20
Дата введения в действие:
07-01-03
Дата завершения срока действия:
-
Применение и описание
Область и условия применения:
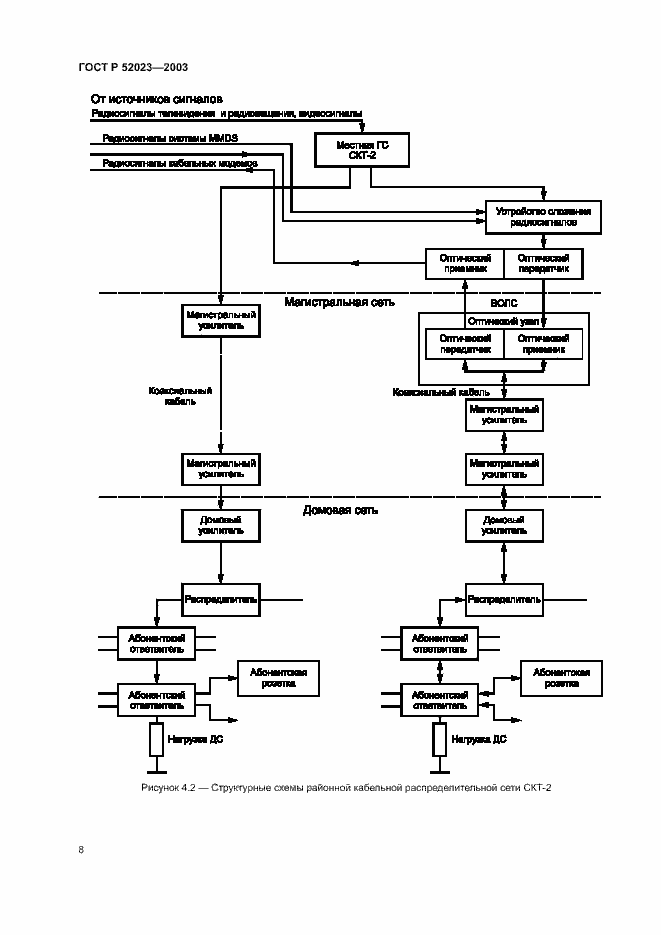
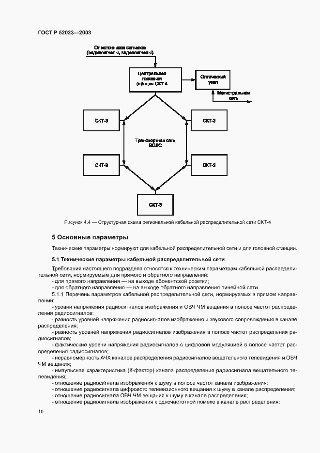
Настоящий стандарт распространяется на распределительные сети систем кабельного телевидения с частотным разделением каналов и полосой частот от 5 до 1000 МГц, предназначенные для двунаправленной или однонаправленной передачи радиосигналов телевидения, радиовещания, других сигналов электросвязи. Полоса частот от 40 до 1000 МГц предназначена для распределения радиосигналов в прямом направлении, полоса частот от 5 до 30 МГц - для передачи радиосигналов в обратном направлении. Допускается расширение полосы частот обратного направления за счет полосы частот прямого направления. Стандарт устанавливает параметры, технические требования, методы измерений и испытаний кабельных распределительных сетей при проектировании, строительстве, сертификации и эксплуатации. Стандарт не распространяется на источники сигналов, приемные антенны с фидерами снижения и абонентское оборудование
Связи и замены
Заменяющий:
-
Описание стандарта
ГОСТ Р 52023-2003 Сети распределительные систем кабельного телевидения. Основные параметры. Технические требования. Методы измерений и испытаний
Страницы стандарта




























































