ГОСТ Р 59803-2021 Телевидение вещательное цифровое. Расширенные технические требования к передаче транспортных потоков служб DVB по сетям с IP-протоколами. Часть 4. Служба загрузки контента в домашнее оконечное устройство. Основные параметры
ГОСТ Р
Скачать ГОСТ в PDF или DOC бесплатно
Основная информация
Обозначение:
ГОСТ Р 59803-2021
Статус:
Действует
Тип:
ГОСТ Р
Название русское:
Телевидение вещательное цифровое. Расширенные технические требования к передаче транспортных потоков служб DVB по сетям с IP-протоколами. Часть 4. Служба загрузки контента в домашнее оконечное устройство. Основные параметры
Название английское:
Digital video broadcasting. Extended technical requirements for transmitting DVB service transport streams over networks with IP protocols. Part 4. Service of the download content in the home the end device. Basic parameters
Даты и сроки
Дата издания:
11-23-21
Дата введения в действие:
06-01-22
Дата завершения срока действия:
-
Применение и описание
Область и условия применения:
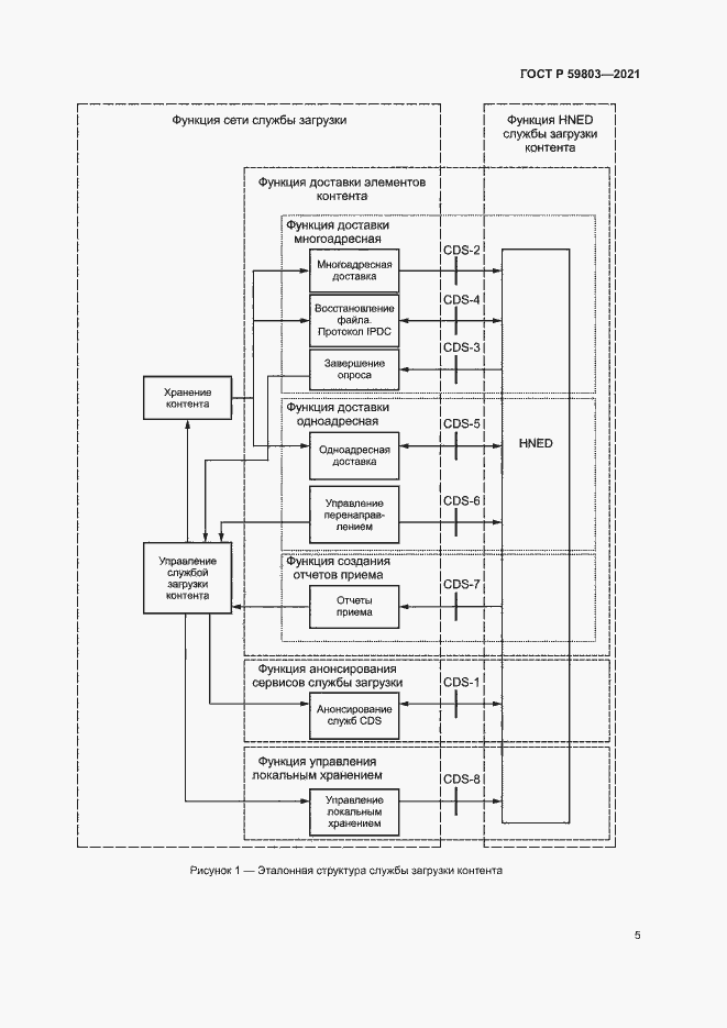
Настоящий стандарт предусматривает расширение набора спецификаций ГОСТ Р 54994, относящихся к передаче служб DVB в транспортных потоках MPEG-2, по двунаправленным IP-сетям, добавлением поддержки: - динамического управления службами, обеспечивающего эффективное использование пропускной способности сети; - технологии IPv6. Cтандарт содержит детализированные определения процессов и параметров: - анонсирования службы загрузки контента; - форматов элементов контента и файлов cлужбы загрузки контента; - описания сеанса загрузки CDS; - загрузки элементов контента CDS; - управления устройством хранения HNED. Требования настоящего стандарта следует учитывать при разработке, изготовлении и эксплуатации устройств DVB, а также при разработке, проектировании и эксплуатации программного обеспечения сетей DVB
Связи и замены
Заменяющий:
-
Описание стандарта
ГОСТ Р 59803-2021 Телевидение вещательное цифровое. Расширенные технические требования к передаче транспортных потоков служб DVB по сетям с IP-протоколами. Часть 4. Служба загрузки контента в домашнее оконечное устройство. Основные параметры
Страницы стандарта






































