ГОСТ Р МЭК 60793-1-34-2016 Волокна оптические. Часть 1-34. Методы измерений и проведение испытаний. Собственный изгиб волокна
ГОСТ Р МЭК
Скачать ГОСТ в PDF или DOC бесплатно
Основная информация
Обозначение:
ГОСТ Р МЭК 60793-1-34-2016
Статус:
Действует
Тип:
ГОСТ Р МЭК
Название русское:
Волокна оптические. Часть 1-34. Методы измерений и проведение испытаний. Собственный изгиб волокна
Название английское:
Optical fibres. Part 1-34. Measurement methods and test procedures. Fibre curl
Даты и сроки
Дата издания:
09-15-20
Дата введения в действие:
07-01-17
Дата завершения срока действия:
-
Применение и описание
Область и условия применения:
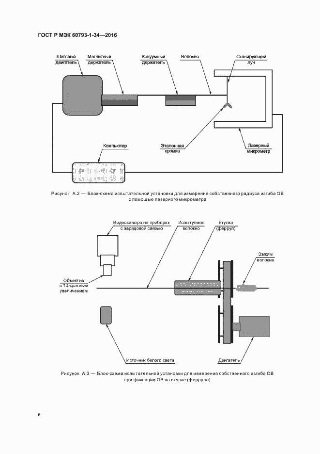
Настоящий стандарт устанавливает единые требования к механической характеристике: собственному (скрытому) радиусу изгиба оптического волокна без покрытия. Собственный радиус изгиба ОВ был определен как важный параметр для минимизации потерь при сращивании ОВ с применением устройств для соединения ОВ методом сварки при пассивном выравнивании ОВ и устройств для соединения лент методом сварки при выравнивании ОВ под воздействием сигнала
Связи и замены
Заменяющий:
-
Описание стандарта
ГОСТ Р МЭК 60793-1-34-2016 Волокна оптические. Часть 1-34. Методы измерений и проведение испытаний. Собственный изгиб волокна
Страницы стандарта

















