ГОСТ Р МЭК 60793-1-42-2013 Волокна оптические. Часть 1-42. Методы измерений и проведение испытаний. Хроматическая дисперсия
ГОСТ Р МЭК
Скачать ГОСТ в PDF или DOC бесплатно
Основная информация
Обозначение:
ГОСТ Р МЭК 60793-1-42-2013
Статус:
Действует
Тип:
ГОСТ Р МЭК
Название русское:
Волокна оптические. Часть 1-42. Методы измерений и проведение испытаний. Хроматическая дисперсия
Название английское:
Optical fibres. Part 1-42. Measurement methods and test procedures. Chromatic dispersion
Даты и сроки
Дата издания:
08-31-20
Дата введения в действие:
01-01-15
Дата завершения срока действия:
-
Применение и описание
Область и условия применения:
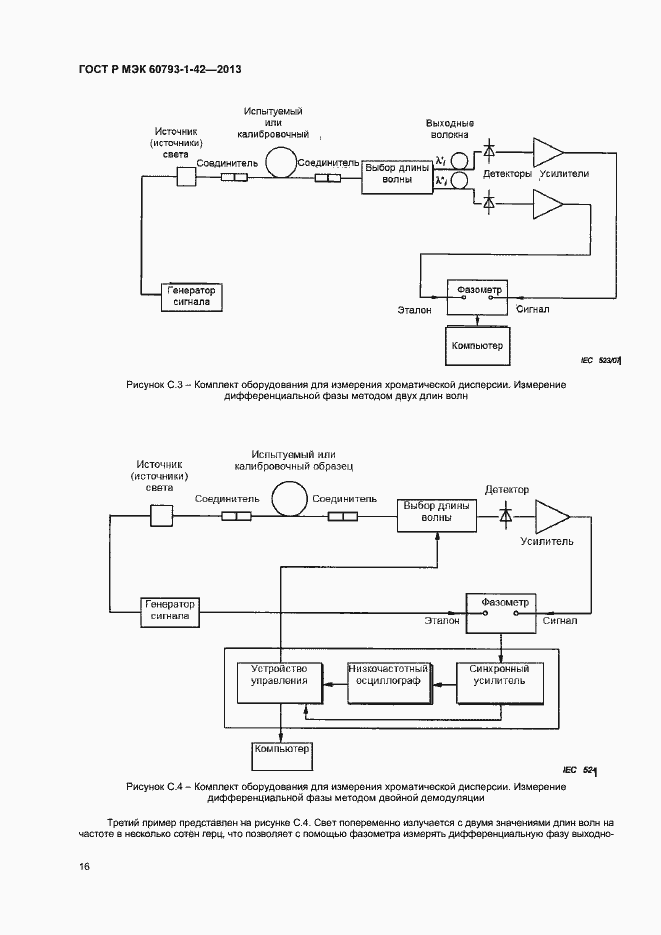
Настоящий стандарт устанавливает единые требования к измерению хроматической дисперсии оптического волокна, таким образом содействуя проверке пригодности к использованию в коммерческих целях волокон и кабелей
Связи и замены
Заменяющий:
-
Описание стандарта
ГОСТ Р МЭК 60793-1-42-2013 Волокна оптические. Часть 1-42. Методы измерений и проведение испытаний. Хроматическая дисперсия
Страницы стандарта

























