ГОСТ Р МЭК 870-5-2-95 Устройства и системы телемеханики. Часть 5. Протоколы передачи. Раздел 2. Процедуры в каналах передачи
ГОСТ Р МЭК
Скачать ГОСТ в PDF или DOC бесплатно
Основная информация
Обозначение:
ГОСТ Р МЭК 870-5-2-95
Статус:
Действует
Тип:
ГОСТ Р МЭК
Название русское:
Устройства и системы телемеханики. Часть 5. Протоколы передачи. Раздел 2. Процедуры в каналах передачи
Название английское:
Telecontrol equipment and systems. Part 5. Transmission protocols. Section 2. Link transmission procedures
Даты и сроки
Дата издания:
07-06-95
Дата введения в действие:
01-01-96
Дата завершения срока действия:
-
Применение и описание
Область и условия применения:
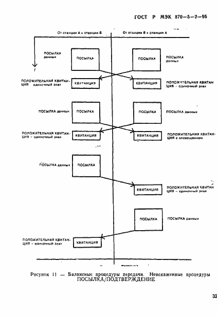
Настоящий стандарт распространяется на устройства и системы телемеханики с передачей информации кодированной последовательностью бит для контроля и управления территориально распределенными процессами. Определяемые процедуры в линии ограничены передачей последовательностей сообщений с окном, равным единице. Это означает, что уровень канала на первичной станции (станции, инициирующей передачу сообщений) принимает запрос на новую передачу только тогда, когда предыдущий принятый запрос выполнен удовлетворительно или с уведомлением об ошибке. Эти процедуры применимы как для балансных, так и небалансных передач в системах телемеханики, использующих полудуплексные или дуплексные каналы связи
Связи и замены
Заменяющий:
-
Описание стандарта
ГОСТ Р МЭК 870-5-2-95 Устройства и системы телемеханики. Часть 5. Протоколы передачи. Раздел 2. Процедуры в каналах передачи
Страницы стандарта
















































