ГОСТ Р 43.2.3-2009 Информационное обеспечение техники и операторской деятельности. Язык операторской деятельности. Виды и свойства знаковых компонентов
ГОСТ Р
Скачать ГОСТ в PDF или DOC бесплатно
Основная информация
Обозначение:
ГОСТ Р 43.2.3-2009
Статус:
Действует
Тип:
ГОСТ Р
Название русское:
Информационное обеспечение техники и операторской деятельности. Язык операторской деятельности. Виды и свойства знаковых компонентов
Название английское:
Informational ensuring of equipment and operational activity. Language of operation activity. Aspects and properties of sign’s components
Даты и сроки
Дата издания:
11-29-18
Дата введения в действие:
01-01-11
Дата завершения срока действия:
-
Применение и описание
Область и условия применения:
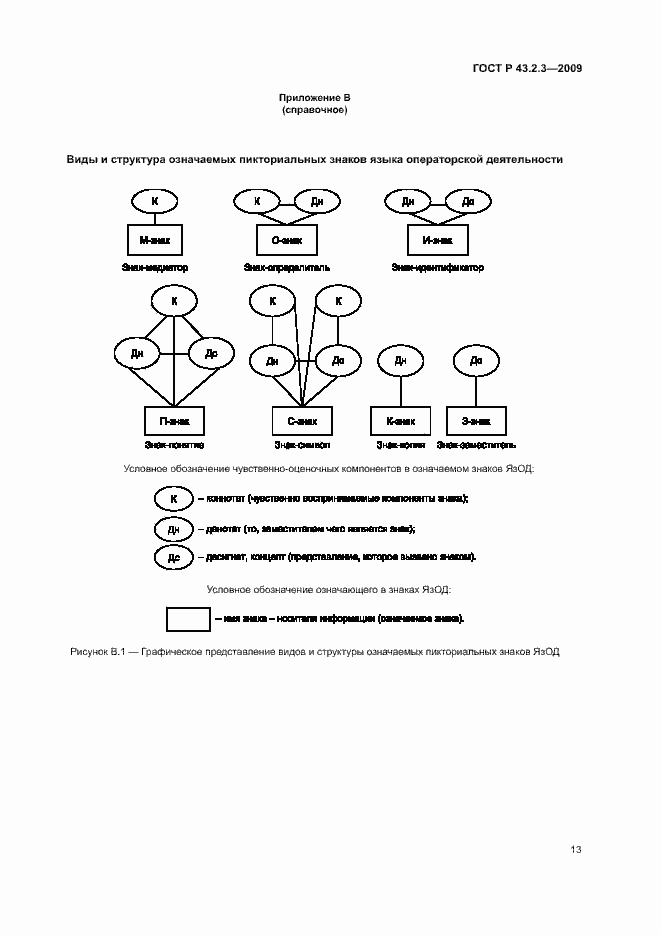
Настоящий стандарт устанавливает общие положения, относящиеся к знаковым компонентам (знакам) языка операторской деятельности с учетом их применения, а также виды и свойства знаковых компонентов (знаков) ЯзОД
Связи и замены
Заменяющий:
-
Описание стандарта
ГОСТ Р 43.2.3-2009 Информационное обеспечение техники и операторской деятельности. Язык операторской деятельности. Виды и свойства знаковых компонентов
Страницы стандарта



















