ГОСТ Р 43.2.4-2009 Информационное обеспечение техники и операторской деятельности. Язык операторской деятельности. Cинтактика знаковых компонентов
ГОСТ Р
Скачать ГОСТ в PDF или DOC бесплатно
Основная информация
Обозначение:
ГОСТ Р 43.2.4-2009
Статус:
Действует
Тип:
ГОСТ Р
Название русское:
Информационное обеспечение техники и операторской деятельности. Язык операторской деятельности. Cинтактика знаковых компонентов
Название английское:
Informational ensuring of equipment and operational activity. Language of operation activity. Syntactics of sign’s components
Даты и сроки
Дата издания:
10-29-18
Дата введения в действие:
01-01-11
Дата завершения срока действия:
-
Применение и описание
Область и условия применения:
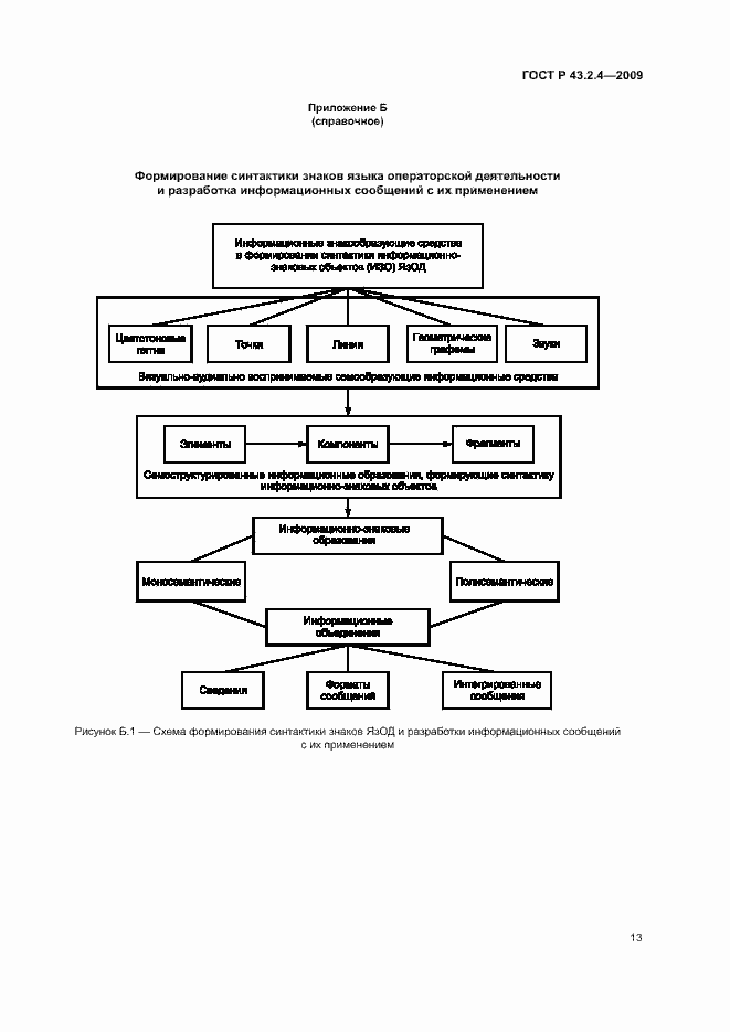
Настоящий стандарт устанавливает общие положения по созданию знаковых компонентов (знаков) языка операторской деятельности (ЯзОД), положения по синтактике (синтактическому (структурному) представлению) знаковых компонентов (знаков) ЯзОД
Связи и замены
Заменяющий:
-
Описание стандарта
ГОСТ Р 43.2.4-2009 Информационное обеспечение техники и операторской деятельности. Язык операторской деятельности. Cинтактика знаковых компонентов
Страницы стандарта



















