ГОСТ Р 43.4.16-2020 Информационное обеспечение техники и операторской деятельности. Система «человек–информация». Интроекциозис информационной деятельности
ГОСТ Р
Скачать ГОСТ в PDF или DOC бесплатно
Основная информация
Обозначение:
ГОСТ Р 43.4.16-2020
Статус:
Действует
Тип:
ГОСТ Р
Название русское:
Информационное обеспечение техники и операторской деятельности. Система «человек–информация». Интроекциозис информационной деятельности
Название английское:
Informational ensuring of equipment and operational activity. System«man–information». Interception of information activities
Даты и сроки
Дата издания:
08-07-20
Дата введения в действие:
02-01-21
Дата завершения срока действия:
-
Применение и описание
Область и условия применения:
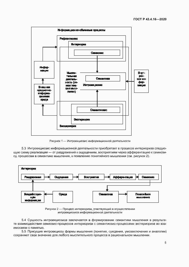
Настоящий стандарт устанавливает общие и основные положения, относящиеся к интроекциозису информационной деятельности. Положения настоящего стандарта по интроекциозису информационной деятельности могут быть использованы для формирования семантики мышления с осуществлением психофизиологических процессов висцериозиса и рефлектиозиса при проведении человекоинформационных взаимодействий (ЧИВ), образовании систем «человек–информация» (СЧИ) и возникновении информационно-обменных процессов (ИОП). Положения настоящего стандарта по осуществлению интроекциозиса информационной деятельности с применением психофизиологических процессов висцериозиса и рефлектиозиса для формирования семантики мышления могут быть применены для интеллектуализированного проведения специалистом технической информационной деятельности с созданием необходимых условий: - для лингвистизированного чувственного восприятия внешней технической предметно-информационной среды; - осуществления ноон-технологизации лингвистизированной технической деятельности мышления с применением ноон-технологизированной технической информации; - лингвистизированного использования технических средств поддержки обращения с техникой; - осуществления лингвистизированного информационного взаимодействия с необходимой технической предметно-информационной средой; - развития области знаний, относящейся к осуществлению ЧИВ; - совершенствования и развития лингвосемантизированного человекоинформационного функционирования техносферы для осуществления образовательной, трудовой и творческой деятельности с повышенной эффективностью. Положения настоящего стандарта могут быть использованы в подготовке специалистов для безопасного с прогнозированием, эффективного и продуктивного выполнения технической деятельности при интеллектуализированнном, в том числе цифроинтеллектуализированном проведении этой деятельности специалистами, владеющими языковым (лингвосемантизированным) применением информации, обладающими способностями к самостоятельному и критическому преобразованию воспринимаемой информации, а также знаний с пониманием сущности отраженных в сознании, воображении предметов и явлений
Связи и замены
Заменяющий:
-
Описание стандарта
ГОСТ Р 43.4.16-2020 Информационное обеспечение техники и операторской деятельности. Система «человек–информация». Интроекциозис информационной деятельности
Страницы стандарта














