ГОСТ Р 60.0.7.4-2020 Роботы и робототехнические устройства. Методы математического моделирования и виртуализации испытаний базовых элементов робототехнических комплексов на электромагнитные воздействия при проектировании
ГОСТ Р
Скачать ГОСТ в PDF или DOC бесплатно
Основная информация
Обозначение:
ГОСТ Р 60.0.7.4-2020
Статус:
Действует
Тип:
ГОСТ Р
Название русское:
Роботы и робототехнические устройства. Методы математического моделирования и виртуализации испытаний базовых элементов робототехнических комплексов на электромагнитные воздействия при проектировании
Название английское:
Robots and robotic devices. Methods of mathematical modeling and virtua-lization of tests of basic elements of robotic complexes on electromagnetic influences at the design
Даты и сроки
Дата издания:
01-26-21
Дата введения в действие:
03-01-21
Дата завершения срока действия:
-
Применение и описание
Область и условия применения:
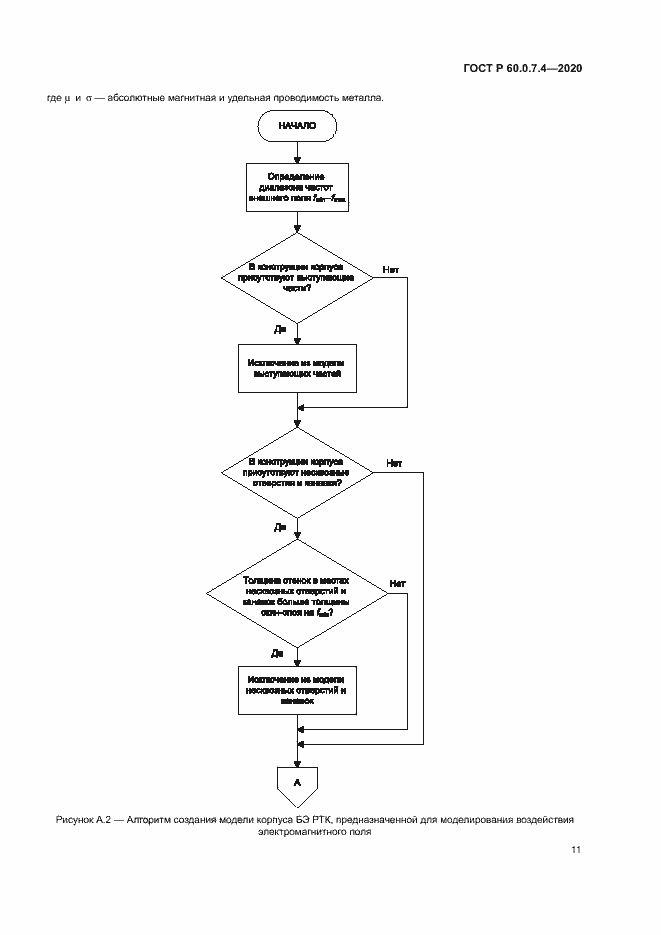
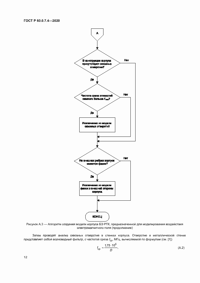
Настоящий стандарт распространяется на роботы и робототехнические устройства. Настоящий стандарт устанавливает методы математического моделирования и виртуализации испытаний базовых элементов робототехнических комплексов (электронных блоков и узлов) на внешние электромагнитные воздействия, которые могут быть как непреднамеренными (индустриальные помехи, грозовые разряды), так и преднамеренными (электромагнитный терроризм), на ранних этапах проектирования до изготовления опытного образца. Настоящий стандарт не распространяется на рассмотрение всех проблем проектирования и обеспечения надежности робототехнических комплексов
Связи и замены
Заменяющий:
-
Описание стандарта
ГОСТ Р 60.0.7.4-2020 Роботы и робототехнические устройства. Методы математического моделирования и виртуализации испытаний базовых элементов робототехнических комплексов на электромагнитные воздействия при проектировании
Страницы стандарта



























