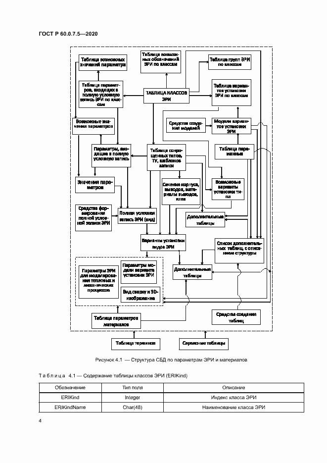
ГОСТ Р 60.0.7.5-2020 Роботы и робототехнические устройства. Методы построения баз данных электрорадиоизделий и конструкционных материалов для математического моделирования и виртуализации испытаний базовых элементов робототехнических комплексов на внешние воздействующие факторы на всех этапах жизненного цикла
ГОСТ Р
Скачать ГОСТ в PDF или DOC бесплатно
Основная информация
Обозначение:
ГОСТ Р 60.0.7.5-2020
Статус:
Действует
Тип:
ГОСТ Р
Название русское:
Роботы и робототехнические устройства. Методы построения баз данных электрорадиоизделий и конструкционных материалов для математического моделирования и виртуализации испытаний базовых элементов робототехнических комплексов на внешние воздействующие факторы на всех этапах жизненного цикла
Название английское:
Robots and robotic devices. Methods for constructing databases of electronic radio products and construction materials for mathematical modeling and virtualization of tests of basic elements of robotic complexes for external influencing factors at all stages of the life cycle
Даты и сроки
Дата издания:
01-27-21
Дата введения в действие:
03-01-21
Дата завершения срока действия:
-
Применение и описание
Область и условия применения:
Настоящий стандарт распространяется на роботы и робототехнические устройства. Настоящий стандарт устанавливает методы построения баз данных электрорадиоизделий и конструкционных материалов для математического моделирования и виртуализации испытаний базовых элементов робототехнических комплексов на внешние воздействующие факторы на всех этапах жизненного цикла. Настоящий стандарт не распространяется на рассмотрение всех проблем проектирования и обеспечения надежности робототехнических комплексов
Связи и замены
Заменяющий:
-
Описание стандарта
ГОСТ Р 60.0.7.5-2020 Роботы и робототехнические устройства. Методы построения баз данных электрорадиоизделий и конструкционных материалов для математического моделирования и виртуализации испытаний базовых элементов робототехнических комплексов на внешние воздействующие факторы на всех этапах жизненного цикла
Страницы стандарта



































