ГОСТ Р 70462.1-2022 Информационные технологии. Интеллект искусственный. Оценка робастности нейронных сетей. Часть 1. Обзор
ГОСТ Р
Скачать ГОСТ в PDF или DOC бесплатно
Основная информация
Обозначение:
ГОСТ Р 70462.1-2022
Статус:
Действует
Тип:
ГОСТ Р
Название русское:
Информационные технологии. Интеллект искусственный. Оценка робастности нейронных сетей. Часть 1. Обзор
Название английское:
Information technology. Artificial intelligence. Assessment of the robustness of neural networks. Part 1. Overview
Даты и сроки
Дата издания:
11-17-22
Дата введения в действие:
01-01-23
Дата завершения срока действия:
-
Применение и описание
Область и условия применения:
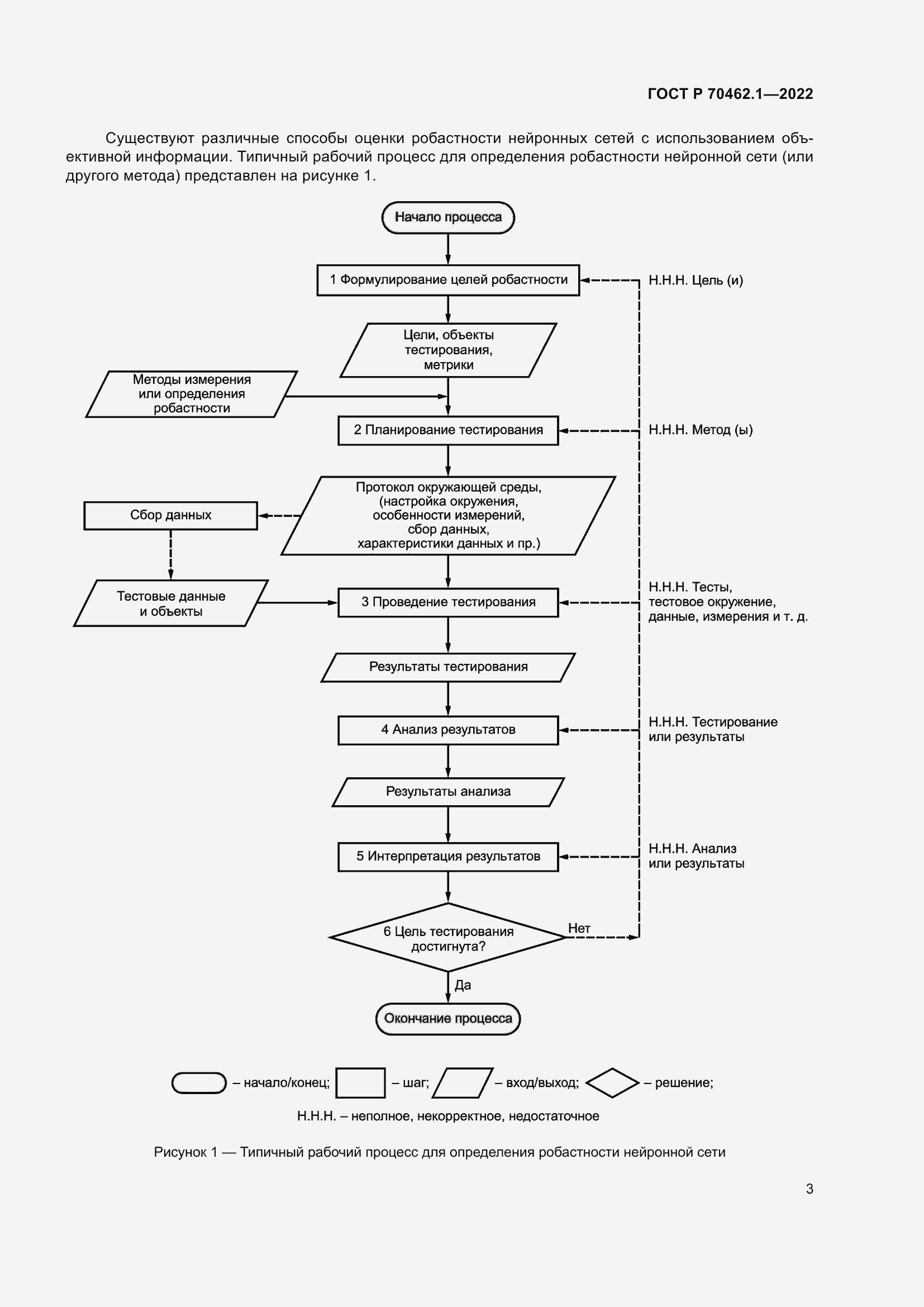
В настоящем стандарте представлена справочная информация о существующих методах оценки робастности нейронных сетей
Связи и замены
Заменяющий:
-
Описание стандарта
ГОСТ Р 70462.1-2022 Информационные технологии. Интеллект искусственный. Оценка робастности нейронных сетей. Часть 1. Обзор
Страницы стандарта































