ГОСТ Р 59710-2022 Защита информации. Управление компьютерными инцидентами. Общие положения
ГОСТ Р
Скачать ГОСТ в PDF или DOC бесплатно
Основная информация
Обозначение:
ГОСТ Р 59710-2022
Статус:
Действует
Тип:
ГОСТ Р
Название русское:
Защита информации. Управление компьютерными инцидентами. Общие положения
Название английское:
Information protection. Computer incident management. General provisions
Даты и сроки
Дата издания:
12-02-22
Дата введения в действие:
02-01-23
Дата завершения срока действия:
-
Применение и описание
Область и условия применения:
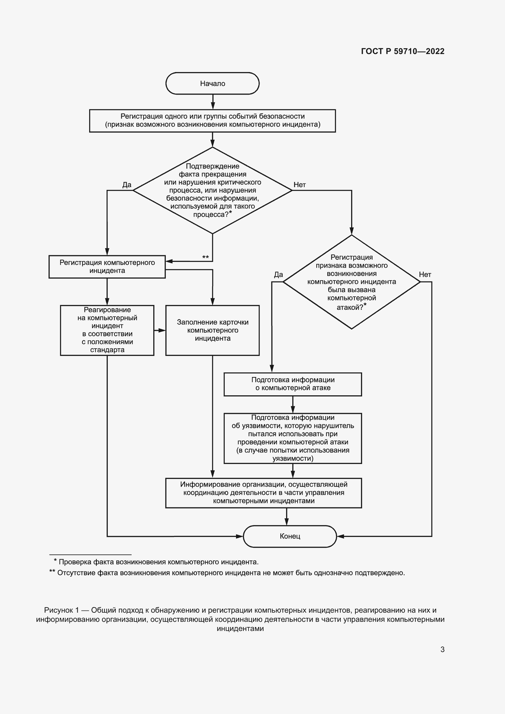
Настоящий стандарт является основополагающим для серии стандартов по управлению компьютерными инцидентами в рамках функционирования государственной системы обнаружения, предупреждения и ликвидации последствий компьютерных атак на информационные ресурсы Российской Федерации (ГосСОПКА). В настоящем стандарте определено содержание стадий управления компьютерными инцидентами. Настоящий стандарт предназначен как для субъектов ГосСОПКА, самостоятельно осуществляющих управление компьютерными инцидентами в отношении собственных информационных ресурсов, так и для субъектов ГосСОПКА, в зону ответственности которых входят информационные ресурсы, принадлежащие другим субъектам ГосСОПКА (далее – организации)
Связи и замены
Заменяющий:
-
Описание стандарта
ГОСТ Р 59710-2022 Защита информации. Управление компьютерными инцидентами. Общие положения
Страницы стандарта















