ГОСТ 30832-2002 Автоматическая идентификация. Кодирование штриховое. Линейные символы штрихового кода. Требования к испытаниям качества печати
ГОСТ
Скачать ГОСТ в PDF или DOC бесплатно
Основная информация
Обозначение:
ГОСТ 30832-2002
Статус:
Заменен
Тип:
ГОСТ
Название русское:
Автоматическая идентификация. Кодирование штриховое. Линейные символы штрихового кода. Требования к испытаниям качества печати
Название английское:
Automatic identification. Bar coding. Bar code linear symbols. Print quality test specifications
Даты и сроки
Дата регистрации:
08-01-02
Дата издания:
04-03-03
Дата введения в действие:
07-01-03
Дата завершения срока действия:
09-01-20
Применение и описание
Область и условия применения:
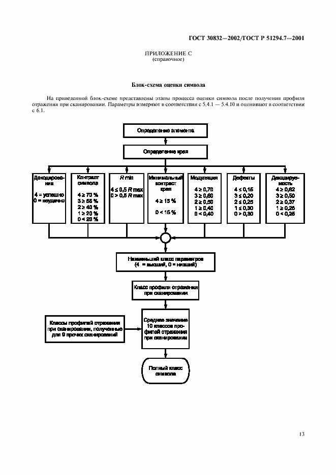
Настоящий стандарт устанавливает: - методики для измерений специальных атрибутов символов штрихового кода; - метод оценки результатов этих измерений и проведения полной оценки качества символа; - возможные причины отклонения от оптимальных классов как основу для проведения пользователями соответствующих корректировок. Стандарт применяется для символик с рекомендуемым алгоритмом декодирования, которые предназначены для считывания с использованием линейных методов сканирования, но его методика может частично или полностью применяться для иных символик
Связи и замены
Заменяющий:
ГОСТ ISO/IEC 15416-2019
Описание стандарта
ГОСТ 30832-2002 Автоматическая идентификация. Кодирование штриховое. Линейные символы штрихового кода. Требования к испытаниям качества печати
Страницы стандарта



























