ГОСТ Р 34.10-2012 Информационная технология. Криптографическая защита информации. Процессы формирования и проверки электронной цифровой подписи
ГОСТ Р
Скачать ГОСТ в PDF или DOC бесплатно
Основная информация
Обозначение:
ГОСТ Р 34.10-2012
Статус:
Действует
Тип:
ГОСТ Р
Название русское:
Информационная технология. Криптографическая защита информации. Процессы формирования и проверки электронной цифровой подписи
Название английское:
Information technology. Cryptographic data security. Signature and verification processes of [electronic] digital signature
Даты и сроки
Дата издания:
10-11-18
Дата введения в действие:
01-01-13
Дата завершения срока действия:
-
Применение и описание
Область и условия применения:
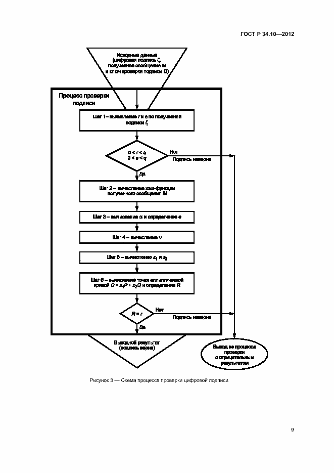
Настоящий стандарт определяет схему электронной цифровой подписи, процессы формирования и проверки цифровой подписи под заданным сообщением (документом), передаваемым по незащищенным телекоммуникационным каналам общего пользования в системах обработки информации различного назначения. Внедрение цифровой подписи на основе настоящего стандарта повышает, по сравнению с ранее действовавшей схемой цифровой подписи, уровень защищенности передаваемых сообщений от подделок и искажений. Настоящий стандарт рекомендуется применять при создании, эксплуатации и модернизации систем обработки информации различного назначения
Связи и замены
Заменяющий:
-
Взамен:
ГОСТ Р 34.10-2001
Описание стандарта
ГОСТ Р 34.10-2012 Информационная технология. Криптографическая защита информации. Процессы формирования и проверки электронной цифровой подписи
Страницы стандарта



















