ГОСТ Р ИСО/МЭК 24709-1-2009 Автоматическая идентификация. Идентификация биометрическая. Испытания на соответствие биометрическому программному интерфейсу (БиоАПИ). Часть 1. Методы и процедуры
ГОСТ Р ИСО/МЭК
Скачать ГОСТ в PDF или DOC бесплатно
Основная информация
Обозначение:
ГОСТ Р ИСО/МЭК 24709-1-2009
Статус:
Действует
Тип:
ГОСТ Р ИСО/МЭК
Название русское:
Автоматическая идентификация. Идентификация биометрическая. Испытания на соответствие биометрическому программному интерфейсу (БиоАПИ). Часть 1. Методы и процедуры
Название английское:
Automatic identification. Biometric identification. Conformance testing for the biometric application programing interface (BioAPI). Part 1. Methods and procedures
Даты и сроки
Дата издания:
03-18-11
Дата введения в действие:
01-01-11
Дата завершения срока действия:
-
Применение и описание
Область и условия применения:
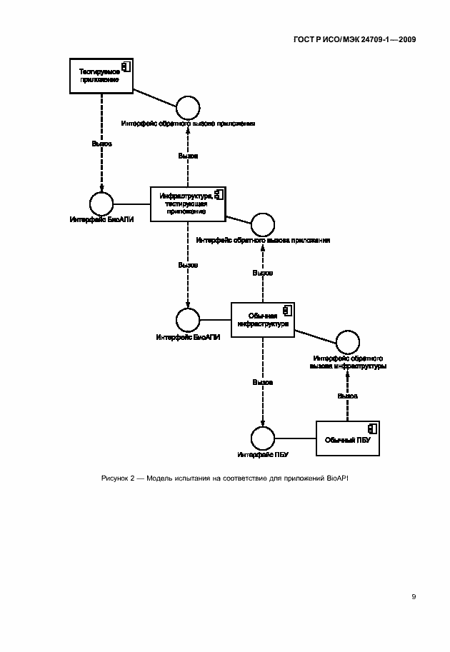
Настоящий стандарт устанавливает понятия, структуру, методы испытаний и критерии, необходимые для проведения испытаний биометрической продукции на соответствие спецификации BioAPI. Помимо этого, настоящий стандарт содержит руководящие указания по определению комплекта тестов для соответствия спецификации BioAPI, написанию обобщенных тестовых утверждений и определению процедур проверки на соответствие. Настоящий стандарт распространяется только на испытания на соответствие биометрической продукции спецификации BioAPI. Стандарт не устанавливает требований к методам испытаний других характеристик биометрической продукции. Испытания, проводимые с использованием методов, предназначенных для конкретного биометрического продукта, также не рассматриваются в настоящем стандарте. Настоящий стандарт следует использовать для разработки описаний методов испытаний, наборов тестов и тестирующих программ для испытаний продуктов, претендующих на соответствие спецификации BioAPI. Настоящий стандарт в основном предназначен для использования в испытательных лабораториях, однако он может быть использован разработчиками и пользователями обобщенных тестовых утверждений и реализаций тестовых методов
Связи и замены
Заменяющий:
-
Описание стандарта
ГОСТ Р ИСО/МЭК 24709-1-2009 Автоматическая идентификация. Идентификация биометрическая. Испытания на соответствие биометрическому программному интерфейсу (БиоАПИ). Часть 1. Методы и процедуры
Страницы стандарта









































































































































































































































