ГОСТ 34.10-2018 Информационная технология. Криптографическая защита информации. Процессы формирования и проверки электронной цифровой подписи
ГОСТ
Скачать ГОСТ в PDF или DOC бесплатно
Основная информация
Обозначение:
ГОСТ 34.10-2018
Статус:
Действует
Тип:
ГОСТ
Название русское:
Информационная технология. Криптографическая защита информации. Процессы формирования и проверки электронной цифровой подписи
Название английское:
Information technology. Cryptographic data security. Signature and verififcation processes of electronic digital signature
Даты и сроки
Дата регистрации:
11-29-18
Дата издания:
01-09-19
Дата введения в действие:
06-01-19
Дата завершения срока действия:
-
Применение и описание
Область и условия применения:
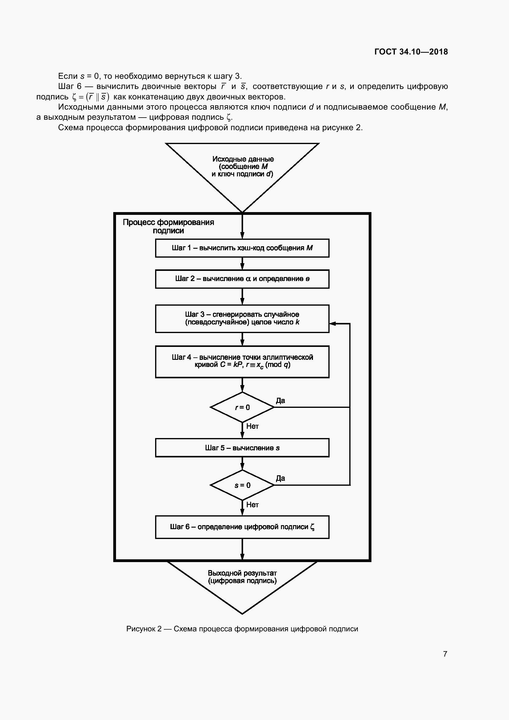
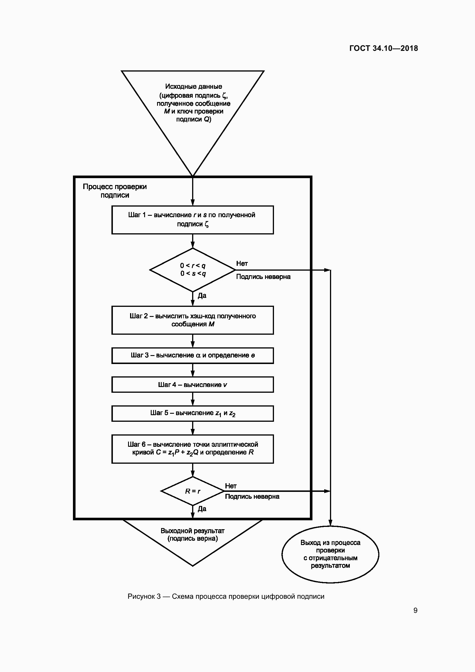
Настоящий стандарт определяет схему электронной цифроваой подписи (ЭЦП), процессы формирования и проверки цифровой подписи под заданным сообщением (документом), передаваемым по незащищенным телекоммуникационным каналам общего пользования в системах обработки информациии различного назначения. Внедрение цифровой подписи на основе настоящего стандарта повышает по сравнению с ранее действовавшей схемой цифровой подписи уровень защищенности передаваемых сообщений от подделок и искажений. Настоящий стандарт рекомендуется применять при создании, эксплуатации и модернизации систем обработки информации различного назначения
Связи и замены
Заменяющий:
-
Описание стандарта
ГОСТ 34.10-2018 Информационная технология. Криптографическая защита информации. Процессы формирования и проверки электронной цифровой подписи
Страницы стандарта





















Приложение №1: Поправка к ГОСТ 34.10-2018 Обозначение: Поправка к ГОСТ 34.10-2018 Дата введения в действие: 15.03.2021
