ГОСТ Р ИСО/МЭК 15408-1-2002 Информационная технология. Методы и средства обеспечения безопасности. Критерии оценки безопасности информационных технологий. Часть 1. Введение и общая модель
ГОСТ Р ИСО/МЭК
Скачать ГОСТ в PDF или DOC бесплатно
Основная информация
Обозначение:
ГОСТ Р ИСО/МЭК 15408-1-2002
Статус:
Заменен
Тип:
ГОСТ Р ИСО/МЭК
Название русское:
Информационная технология. Методы и средства обеспечения безопасности. Критерии оценки безопасности информационных технологий. Часть 1. Введение и общая модель
Название английское:
Information technology. Security techniques. Evaluation criteria for IT security. Part 1. Introduction and general model
Даты и сроки
Дата издания:
07-16-02
Дата введения в действие:
01-01-04
Дата завершения срока действия:
10-01-09
Применение и описание
Область и условия применения:
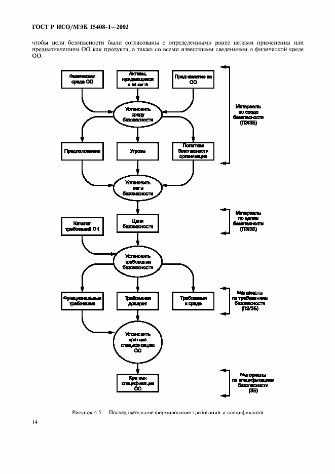
Стандарт определяет критерии, за которыми исторически закрепилось название "Общие критерии" (ОК). ОК предназначены для использования в качестве основы при оценке характеристик безопасности продуктов и систем информационных технологий (ИТ). Устанавливая общую базу критериев, ОК делают результаты оценки безопасности ИТ значимыми для более широкой аудитории
Связи и замены
Заменяющий:
ГОСТ Р ИСО/МЭК 15408-1-2008
Описание стандарта
ГОСТ Р ИСО/МЭК 15408-1-2002 Информационная технология. Методы и средства обеспечения безопасности. Критерии оценки безопасности информационных технологий. Часть 1. Введение и общая модель
Страницы стандарта







































