ГОСТ Р ИСО/МЭК 24730-22-2015 Информационные технологии.Системы позиционирования в реальном времени (RTLS). Часть 22. Протокол радиоинтерфейса для связи на частоте 2,4 ГГц с использованием расширения спектра методом прямой последовательности (DSSS): Передатчики системы RTLS, работающие с несколькими кодами расширения спектра и использующие кодирование данных QPSK и схему расширения QPSK со смещением функции Уолша (WOQPSK)
ГОСТ Р ИСО/МЭК
Скачать ГОСТ в PDF или DOC бесплатно
Основная информация
Обозначение:
ГОСТ Р ИСО/МЭК 24730-22-2015
Статус:
Действует
Тип:
ГОСТ Р ИСО/МЭК
Название русское:
Информационные технологии.Системы позиционирования в реальном времени (RTLS). Часть 22. Протокол радиоинтерфейса для связи на частоте 2,4 ГГц с использованием расширения спектра методом прямой последовательности (DSSS): Передатчики системы RTLS, работающие с несколькими кодами расширения спектра и использующие кодирование данных QPSK и схему расширения QPSK со смещением функции Уолша (WOQPSK)
Название английское:
Information technology. Real-time locating systems (RTLS). Part 22. Direct sequence spread spectrum (DSSS) 2,4 GHz air interface protocol: Transmitters operating with multiple spread codes and employing a QPSK data encoding and Walsh offset QPSK (WOQPSK) spreading scheme
Даты и сроки
Дата издания:
01-25-19
Дата введения в действие:
01-01-17
Дата завершения срока действия:
-
Применение и описание
Область и условия применения:
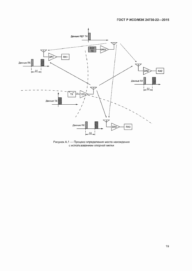
ИСО/МЭК 24730-2 состоит из основного документа и двух дополнительных частей ИСО/МЭК 24730-21 и ИСО/МЭК 24730-22 и определяет сетевую систему позиционирования, которая предоставляет X-Y координаты и телеметрические данные. Система использует передатчики системы RTLS, которые автономно генерируют радиочастотные сигналы, соответствующие сигналам радиомаяка, с использованием расширения спектра методом прямой последовательности (DSSS). Данные устройства имеют функциональную возможность программирования пользователем, а также могут поддерживать дополнительный режим работы возбудителя передатчика системы RTLS, применение которого позволяет изменять частоту обновления информации о месте нахождения устройства системы RTLS. ИСО/МЭК 24730-2 устанавливает указанные режимы работы, но не описывает их реализацию. В настоящем стандарте определены передатчики системы RTLS, работающие с несколькими кодами расширения и использующие кодирование данных QPSK и схему расширения QPSK со смещением функции Уолша (WOQPSK)
Связи и замены
Заменяющий:
-
Описание стандарта
ГОСТ Р ИСО/МЭК 24730-22-2015 Информационные технологии.Системы позиционирования в реальном времени (RTLS). Часть 22. Протокол радиоинтерфейса для связи на частоте 2,4 ГГц с использованием расширения спектра методом прямой последовательности (DSSS): Передатчики системы RTLS, работающие с несколькими кодами расширения спектра и использующие кодирование данных QPSK и схему расширения QPSK со смещением функции Уолша (WOQPSK)
Страницы стандарта


























