ГОСТ Р ИСО/МЭК 27003-2012 Информационная технология. Методы и средства обеспечения безопасности. Системы менеджмента информационной безопасности. Руководство по реализации системы менеджмента информационной безопасности
ГОСТ Р ИСО/МЭК
Скачать ГОСТ в PDF или DOC бесплатно
Основная информация
Обозначение:
ГОСТ Р ИСО/МЭК 27003-2012
Статус:
Заменен
Тип:
ГОСТ Р ИСО/МЭК
Название русское:
Информационная технология. Методы и средства обеспечения безопасности. Системы менеджмента информационной безопасности. Руководство по реализации системы менеджмента информационной безопасности
Название английское:
Information technology. Security techniques. Information security management systems. Implementation guidance of information security management system
Даты и сроки
Дата издания:
11-27-14
Дата введения в действие:
12-01-13
Дата завершения срока действия:
11-30-21
Применение и описание
Область и условия применения:
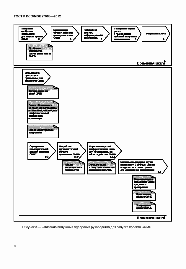
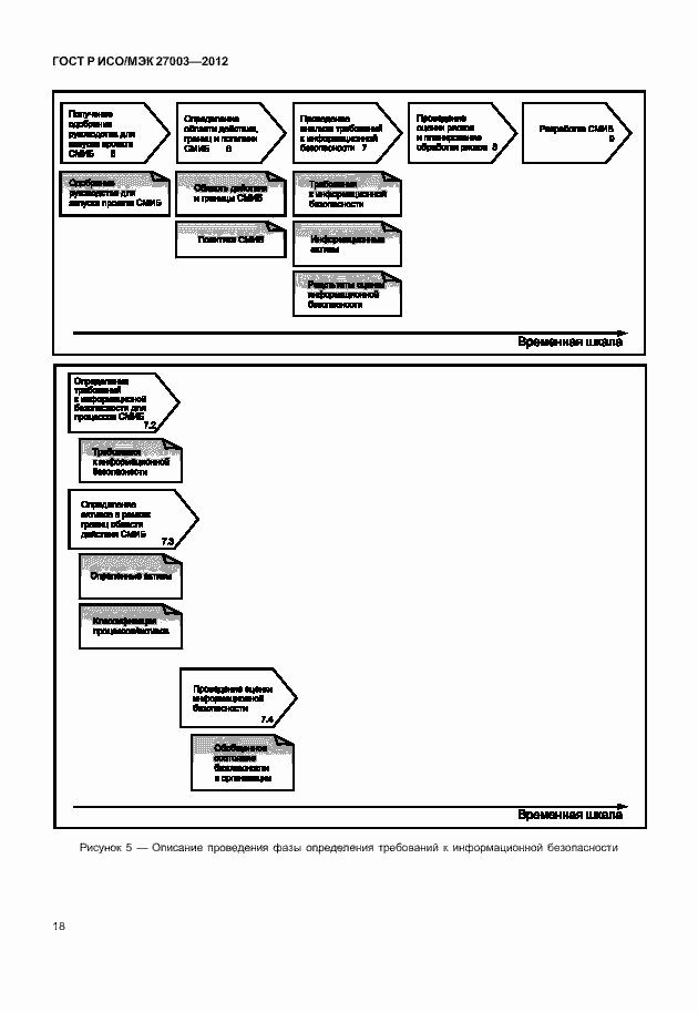
В данном международном стандарте рассматриваются важнейшие аспекты, необходимые для успешной разработки и внедрения системы менеджмента информационной безопасности (СМИБ) в соответствии со стандартом ISO/IEC 27001:2005. В нем описывается процесс определения и разработки СМИБ от запуска до состояния планов внедрения. В нем описывается процесс получения одобрения руководством внедрения СМИБ, определяется проект внедрения СМИБ (упоминается в данном международном стандарте как проект СМИБ) и представлены рекомендации по планированию проекта СМИБ, в результате которого получается окончательный план внедрения СМИБ
Связи и замены
Заменяющий:
ГОСТ Р ИСО/МЭК 27003-2021
Описание стандарта
ГОСТ Р ИСО/МЭК 27003-2012 Информационная технология. Методы и средства обеспечения безопасности. Системы менеджмента информационной безопасности. Руководство по реализации системы менеджмента информационной безопасности
Страницы стандарта
























































