ГОСТ Р 51294.7-2001 Автоматическая идентификация. Кодирование штриховое. Линейные символы штрихового кода. Требования к испытаниям качества печати
ГОСТ Р
Скачать ГОСТ в PDF или DOC бесплатно
Основная информация
Обозначение:
ГОСТ Р 51294.7-2001
Статус:
Отменен
Тип:
ГОСТ Р
Название русское:
Автоматическая идентификация. Кодирование штриховое. Линейные символы штрихового кода. Требования к испытаниям качества печати
Название английское:
Automatic identification. Bar coding. Bar code linear symbols. Print quality test specifications
Даты и сроки
Дата издания:
06-04-01
Дата введения в действие:
10-01-01
Дата завершения срока действия:
09-01-20
Применение и описание
Область и условия применения:
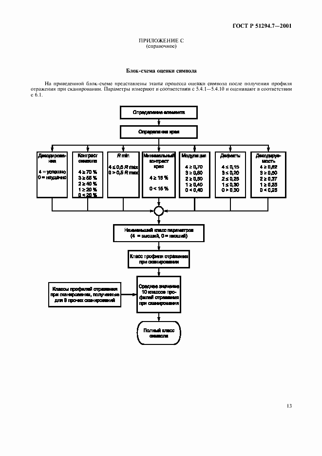
Настоящий стандарт устанавливает:- методики для измерений специальных атрибутов символов штрихового кода;- метод оценки результатов этих измерений и проведения полной оценки качества символа;- возможные причины отклонения от оптимальных классов как основу для проведения пользователями соответствующих корректировок
Связи и замены
Заменяющий:
-
Описание стандарта
ГОСТ Р 51294.7-2001 Автоматическая идентификация. Кодирование штриховое. Линейные символы штрихового кода. Требования к испытаниям качества печати
Страницы стандарта



























