ГОСТ Р 56413-2015 Информационные технологии. Европейские профили профессий ИКТ-сектора
ГОСТ Р
Скачать ГОСТ в PDF или DOC бесплатно
Основная информация
Обозначение:
ГОСТ Р 56413-2015
Статус:
Действует
Тип:
ГОСТ Р
Название русское:
Информационные технологии. Европейские профили профессий ИКТ-сектора
Название английское:
Information technology. European ICT professional profiles
Даты и сроки
Дата издания:
02-11-19
Дата введения в действие:
06-01-16
Дата завершения срока действия:
-
Применение и описание
Область и условия применения:
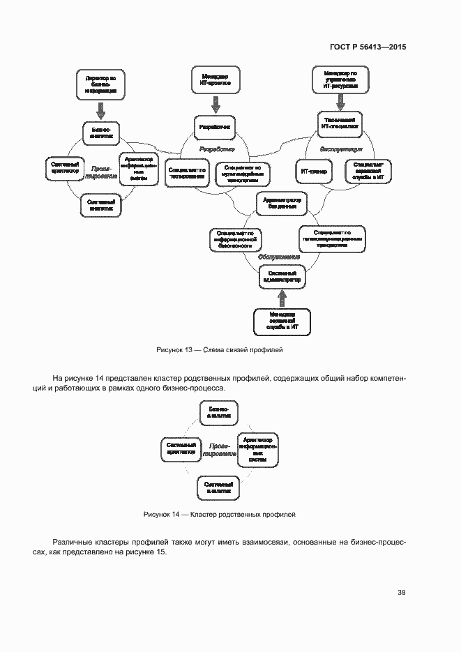
Основным назначением настоящего документа является повышение ясности, прозрачности и продолжение конвергенции общего ландшафта европейских ИКТ-умений с помощью ввода серии европейских профилей для ИКТ-сектора. В ответ вызовы, связанные с неудобством использования значительного количества названий и форм описаний ИКТ-профессий и должностей, используемых в настоящее время в европейском ИТ-бизнесе и квалификационных системах, было решено создать ограниченное количество профилей ИКТ-должностей, покрывающих с определенной степенью детализации все пространство бизнес-процессов ИКТ-сектора. Предложенные профили могут быть использованы в качестве справочной информации, а также для последующего создания родственных профилей на более низком уровне иерархии
Связи и замены
Заменяющий:
-
Описание стандарта
ГОСТ Р 56413-2015 Информационные технологии. Европейские профили профессий ИКТ-сектора
Страницы стандарта





























































