ГОСТ Р 54360-2011 Лабораторные информационные менеджмент-системы (ЛИМС). Стандартное руководство по валидации ЛИМС
ГОСТ Р
Скачать ГОСТ в PDF или DOC бесплатно
Основная информация
Обозначение:
ГОСТ Р 54360-2011
Статус:
Действует
Тип:
ГОСТ Р
Название русское:
Лабораторные информационные менеджмент-системы (ЛИМС). Стандартное руководство по валидации ЛИМС
Название английское:
Laboratory information management systems (LIMS). Standard quide for validation of LIMS
Даты и сроки
Дата издания:
12-26-11
Дата введения в действие:
10-01-11
Дата завершения срока действия:
-
Применение и описание
Область и условия применения:
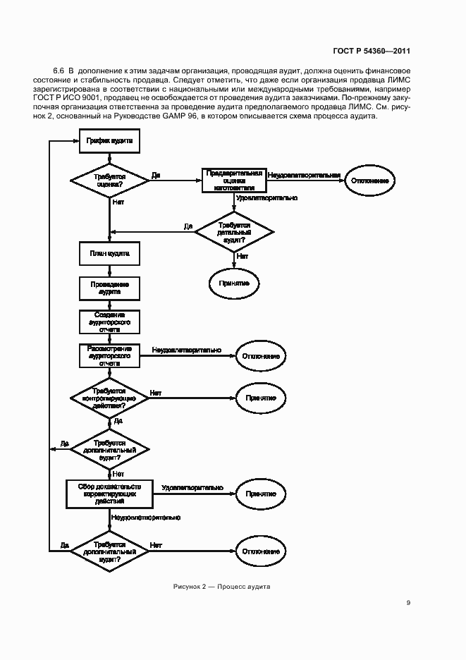
Настоящий стандарт описывает подходы к осуществлению процесса валидации лабораторных информационных менеджмент-систем. Настоящий стандарт используется для валидации коммерческих ЛИМС, приобретенных у продавца. Процедуры могут быть применены для других типов компьютерных информационных систем, однако настоящий стандарт не претендует на рассмотрение всех проблем других типов систем. Настоящий стандарт может быть использован для лабораторных информационных менеджмент-систем собственного производства, то есть для тех лабораторных информационных менеджмент-систем, которые разработаны специально для данной организации внутренним персоналом программистов или программистами, не входящими в штат данной организации («внутренние» и «внешние» программисты). Необходимо отметить, что имеется множество взаимосвязанных проблем при разработке программного обеспечения, которые не рассматриваются в этом стандарте. Пользователи, которые подключают к разработке лабораторных информационных менеджмент-систем «внутренних» или «внешних» программистов, должны также использовать в работе соответствующие нормативные документы и стандарты ASTM (American Society for Testing and Materials), ISO (International Organization for Standardization) и IEEE (Institute of Electrical and Electronics Engineers) по разработке программного обеспечения. Данный стандарт предназначается для того, чтобы обучить заинтересованных лиц процессу валидации лабораторных информационных менеджмент-систем, предоставить стандартную терминологию, используемую при обсуждениях с независимыми консультантами по валидации, а также обеспечить руководство при разработке планов валидации, планов испытаний, требуемых стандартных операционных процедур, и заключительного отчета по валидации
Связи и замены
Заменяющий:
-
Описание стандарта
ГОСТ Р 54360-2011 Лабораторные информационные менеджмент-системы (ЛИМС). Стандартное руководство по валидации ЛИМС
Страницы стандарта











































