ГОСТ Р ИСО/МЭК 15504-1-2009 Информационные технологии. Оценка процессов. Часть 1. Концепция и словарь
ГОСТ Р ИСО/МЭК
Скачать ГОСТ в PDF или DOC бесплатно
Основная информация
Обозначение:
ГОСТ Р ИСО/МЭК 15504-1-2009
Статус:
Действует
Тип:
ГОСТ Р ИСО/МЭК
Название русское:
Информационные технологии. Оценка процессов. Часть 1. Концепция и словарь
Название английское:
Information technology. Process assessment. Part 1. Concepts and vocabulary
Даты и сроки
Дата издания:
01-23-19
Дата введения в действие:
07-01-10
Дата завершения срока действия:
-
Применение и описание
Область и условия применения:
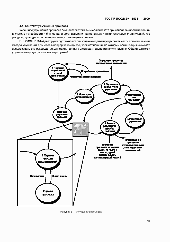
В настоящем стандарте, который является частью серии стандартов ИСО/МЭК 15504 приводится общая информация о понятиях оценки процессов и их использование в двух контекстах: улучшение процессов и определения возможностей процессов. В настоящем стандарте описывается, как стандарты серии ИСО/МЭК 15504 соотносятся друг с другом, и приводятся рекомендации по их выбору и использованию. Настоящий стандарт определяет требования, содержащиеся в стандартах сери ИСО/МЭК 15504, и их применимость к проведению оценки
Связи и замены
Заменяющий:
-
Описание стандарта
ГОСТ Р ИСО/МЭК 15504-1-2009 Информационные технологии. Оценка процессов. Часть 1. Концепция и словарь
Страницы стандарта























