ГОСТ Р ИСО/МЭК 15414-2017 Информационные технологии. Открытая распределенная обработка. Эталонная модель. Язык описания предприятия
ГОСТ Р ИСО/МЭК
Скачать ГОСТ в PDF или DOC бесплатно
Основная информация
Обозначение:
ГОСТ Р ИСО/МЭК 15414-2017
Статус:
Действует
Тип:
ГОСТ Р ИСО/МЭК
Название русское:
Информационные технологии. Открытая распределенная обработка. Эталонная модель. Язык описания предприятия
Название английское:
Information technology. Open distributed processing. Reference model. Enterprise language
Даты и сроки
Дата издания:
04-17-17
Дата введения в действие:
01-01-18
Дата завершения срока действия:
-
Применение и описание
Область и условия применения:
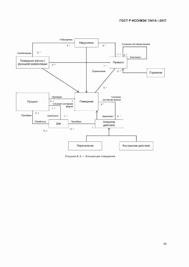
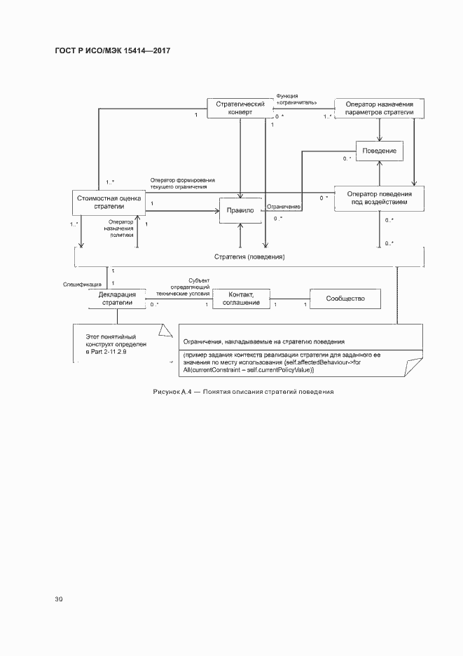
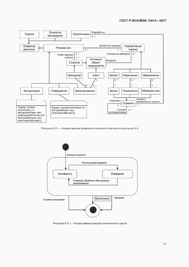
Настоящий стандарт предназначен для использования при подготовке спецификаций систем ODP с учетом смысловых диспозиций предприятий, а также для разработки рекомендаций и инструментов для поддержки таких спецификаций
Связи и замены
Заменяющий:
-
Описание стандарта
ГОСТ Р ИСО/МЭК 15414-2017 Информационные технологии. Открытая распределенная обработка. Эталонная модель. Язык описания предприятия
Страницы стандарта





















































