ГОСТ Р ИСО/МЭК 33003-2017 Информационные технологии. Оценка процесса. Требования к системам измерения процесса
ГОСТ Р ИСО/МЭК
Скачать ГОСТ в PDF или DOC бесплатно
Основная информация
Обозначение:
ГОСТ Р ИСО/МЭК 33003-2017
Статус:
Действует
Тип:
ГОСТ Р ИСО/МЭК
Название русское:
Информационные технологии. Оценка процесса. Требования к системам измерения процесса
Название английское:
Information technology. Process assessment. Requirements for process measurement frameworks
Даты и сроки
Дата издания:
01-30-19
Дата введения в действие:
03-01-18
Дата завершения срока действия:
-
Применение и описание
Область и условия применения:
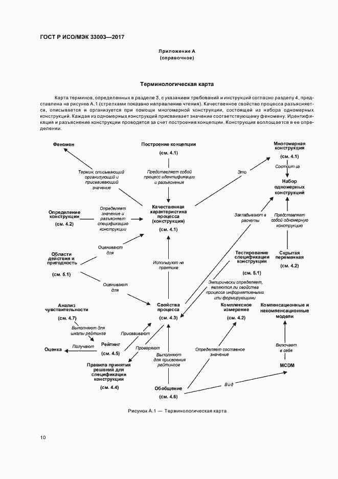
Настоящий стандарт применим при разработке систем измерения любых качественных свойств процессов в разных областях
Связи и замены
Заменяющий:
-
Описание стандарта
ГОСТ Р ИСО/МЭК 33003-2017 Информационные технологии. Оценка процесса. Требования к системам измерения процесса
Страницы стандарта























