ГОСТ Р ИСО/МЭК 10746-1-2004 Информационная технология. Открытая распределенная обработка. Базовая модель. Часть 1. Основные положения
ГОСТ Р ИСО/МЭК
Скачать ГОСТ в PDF или DOC бесплатно
Основная информация
Обозначение:
ГОСТ Р ИСО/МЭК 10746-1-2004
Статус:
Действует
Тип:
ГОСТ Р ИСО/МЭК
Название русское:
Информационная технология. Открытая распределенная обработка. Базовая модель. Часть 1. Основные положения
Название английское:
Information technology. Open distributed processing. Reference model. Part 1. Overview
Даты и сроки
Дата издания:
04-20-04
Дата введения в действие:
01-01-05
Дата завершения срока действия:
-
Применение и описание
Область и условия применения:
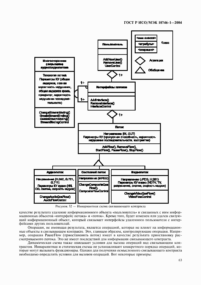
Настоящий стандарт содержит: - введение и обоснование открытой распределенной обработки (ОРО); - обзор базовой модели открытой распределенной обработки (БМ-ОРО) и объяснение ее ключевых понятий; - руководство по применению БМ-ОРО. Настоящий стандарт содержит общий обзор и подробное объяснение ОРО и может использоваться различными способами в сочетании с другими стандартами данной серии
Связи и замены
Заменяющий:
-
Описание стандарта
ГОСТ Р ИСО/МЭК 10746-1-2004 Информационная технология. Открытая распределенная обработка. Базовая модель. Часть 1. Основные положения
Страницы стандарта
















































































