ГОСТ Р ИСО/МЭК 12207-99 Информационная технология. Процессы жизненного цикла программных средств
ГОСТ Р ИСО/МЭК
Скачать ГОСТ в PDF или DOC бесплатно
Основная информация
Обозначение:
ГОСТ Р ИСО/МЭК 12207-99
Статус:
Заменен
Тип:
ГОСТ Р ИСО/МЭК
Название русское:
Информационная технология. Процессы жизненного цикла программных средств
Название английское:
Information technology. Software life cycle processes
Даты и сроки
Дата издания:
05-01-08
Дата введения в действие:
07-01-00
Дата завершения срока действия:
03-01-12
Применение и описание
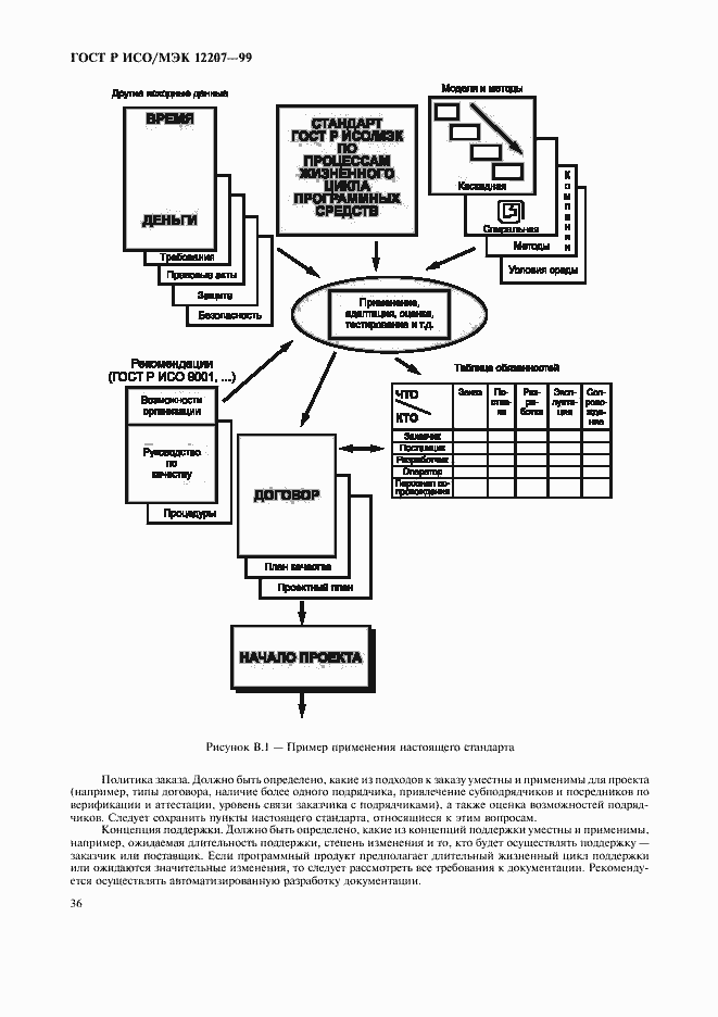
Область и условия применения:
Настоящий стандарт применяется при приобретении систем, программных продуктов и оказании соответствующих услуг; а также при поставке, разработке, эксплуатации и сопровождении программных продуктов и программных компонентов программно-аппаратных средств, как в самой организации, так и вне ее. Стандарт содержит также те аспекты описания системы, которые необходимы для обеспечения понимания сути программных продуктов и услуг
Связи и замены
Заменяющий:
ГОСТ Р ИСО/МЭК 12207-2010
Описание стандарта
ГОСТ Р ИСО/МЭК 12207-99 Информационная технология. Процессы жизненного цикла программных средств
Страницы стандарта













































