ГОСТ Р ИСО/МЭК 15288-2005 Информационная технология. Системная инженерия. Процессы жизненного цикла систем
ГОСТ Р ИСО/МЭК
Скачать ГОСТ в PDF или DOC бесплатно
Основная информация
Обозначение:
ГОСТ Р ИСО/МЭК 15288-2005
Статус:
Заменен
Тип:
ГОСТ Р ИСО/МЭК
Название русское:
Информационная технология. Системная инженерия. Процессы жизненного цикла систем
Название английское:
Information technology. System engineering. System life cycle processes
Даты и сроки
Дата издания:
08-28-06
Дата введения в действие:
01-01-07
Дата завершения срока действия:
11-01-17
Применение и описание
Область и условия применения:
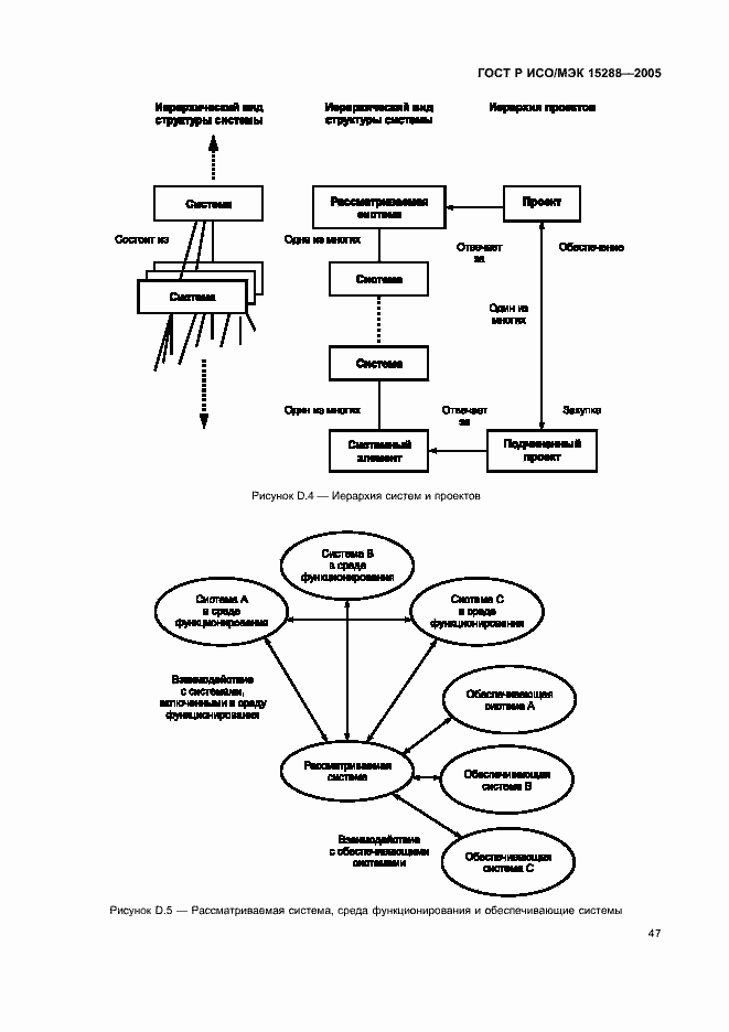
Настоящий стандарт устанавливает общие основы для описания жизненного цикла систем, созданных людьми, определяет детально структурированные процессы и соответствующую терминологию. В настоящем стандарте представлены также процессы, которые поддерживают определение, контроль и совершенствование процессов жизненного цикла внутри организации или в рамках какого-либо проекта. Настоящий стандарт применим к полному жизненному циклу системы, включая замысел, разработку, производство, эксплуатацию и снятие с эксплуатации, а также приобретение и поставку систем, осуществляемых внутри или вне организации. В настоящем стандарте не детализируются процессы жизненного цикла в терминах методов и процедур, необходимых для удовлетворения требований и достижений результатов процесса
Связи и замены
Заменяющий:
ГОСТ Р 57193-2016
Описание стандарта
ГОСТ Р ИСО/МЭК 15288-2005 Информационная технология. Системная инженерия. Процессы жизненного цикла систем
Страницы стандарта
























































