ГОСТ Р ИСО/МЭК 25021-2014 Информационные технологии. Системная и программная инженерия. Требования и оценка качества систем и программного обеспечения (SQuaRE). Элементы показателя качества
ГОСТ Р ИСО/МЭК
Скачать ГОСТ в PDF или DOC бесплатно
Основная информация
Обозначение:
ГОСТ Р ИСО/МЭК 25021-2014
Статус:
Действует
Тип:
ГОСТ Р ИСО/МЭК
Название русское:
Информационные технологии. Системная и программная инженерия. Требования и оценка качества систем и программного обеспечения (SQuaRE). Элементы показателя качества
Название английское:
Information technology. Systems and software engineering. Systems and software Quality Requirements and Evaluation (SQuaRE). Quality measure elements
Даты и сроки
Дата издания:
06-02-15
Дата введения в действие:
06-01-15
Дата завершения срока действия:
-
Применение и описание
Область и условия применения:
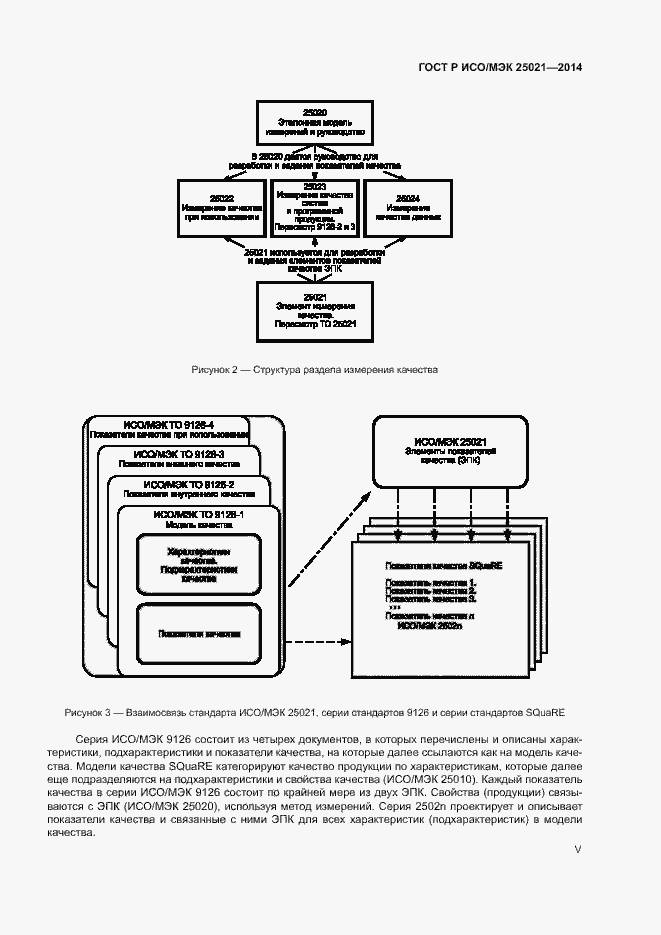
Настоящий стандарт содержит следующую информацию: - требования к определению ЭПК как часть спецификации требований качества продукции с примерами [пункт 6.2 (таблицы 1 и 2)]; - начальное множество элементов ЭПК, приведенное в виде примеров [таблица A.1 (приложение A)]; - руководство для определения и количественной характеристики свойств продукции (согласно целевому назначению) для ЭПК (приложение B). Руководство предназначено для разработчиков, приобретателей и независимых оценщиков продукции, особенно тех, кто ответственен за определение требований и оценку качества продукции, но не ограничивается ими. Настоящий стандарт применим, если элементы показателей качества, которые предполагается использовать для формирования показателей качества, определены в соответствии с ИСО/МЭК 25022, ИСО/МЭК 25023 и ИСО/МЭК 25024
Связи и замены
Заменяющий:
-
Описание стандарта
ГОСТ Р ИСО/МЭК 25021-2014 Информационные технологии. Системная и программная инженерия. Требования и оценка качества систем и программного обеспечения (SQuaRE). Элементы показателя качества
Страницы стандарта


















































